| 发文单位:玉林市人民政府 | 成文日期:2023年04月18日 |
| 标 题:玉林市人民政府关于印发玉林市服务业发展“十四五”专项规划的通知 | |
| 发文字号:玉政发〔2023〕6号 | 发布日期:2023年04月26日 |
我要收藏
公共资源调用站点
文章分享
各县(市、区)人民政府,各开发园区管委,市政府各委办局:
现将《玉林市服务业发展“十四五”专项规划》印发给你们,请认真贯彻执行。
玉林市人民政府
2023年4月18日
(规划正文公开发布,规划附件不公开)
玉林市服务业发展“十四五”专项规划
“十四五”时期是全面建设社会主义现代化国家新征程的开端,是确保全面深化改革在重要领域和关键环节取得决定性成果的攻坚期,是坚持和完善中国特色社会主义制度、推进国家治理体系和治理能力现代化、实现“两个一百年”奋斗目标和中华民族伟大复兴中国梦的关键期,也是推动服务业高质量发展的重要时期。加快发展服务业是解决人民日益增长的美好生活需要和不平衡不充分发展之间矛盾的有效途径,也是谱写新时代中国特色社会主义壮美广西玉林新篇章的重要支撑。本规划是贯彻落实《广西现代服务业高质量发展“十四五”规划》和《玉林市国民经济和社会发展第十四个五年发展规划和二〇三五年远景目标纲要》的重要规划,是指导“十四五”期间全市现代服务业高质量发展的行动纲领,是编制全市现代服务业各领域专项规划和制定现代服务业发展配套政策的重要依据。
本规划以2020年为基准年,规划期为2021—2025年。
第一章 发展基础与形势
第一节 发展基础
“十三五”时期,全市坚持把发展服务业作为推动产业转型升级和转变经济发展方式的重要抓手和战略重点,不断加强政策引导、强化要素保障、加快产业集聚、优化发展环境,持续推进重点领域和重大工程建设,全市服务业呈现稳中有进、进中提质的良好态势,逐渐成为经济增长的重要支撑,为“十四五”服务业发展打下了坚实基础。
一、主要成就
(一)规模总量持续攀升,地位贡献明显增强。“十三五”时期,全市服务业增加值稳步增长。由2015年的560.55亿元增加至2020年的952.73亿元,年均增速达到8.9%,高于同期全市GDP(地区生产总值)年均增速2.6个百分点。服务业增加值占GDP比重由2015年的47.3%提升至2020年的53.9%。服务业整体发展迈入新台阶,对经济增长贡献持续加大。
(二)结构调整持续优化,发展质态稳步提升。“十三五”期间,玉林市不断调整优化服务业结构,形成了功能较为完善、门类日益齐全的服务业体系。现代物流、电子商务、金融服务等生产性服务业不断向新业态、新模式、新技术转型升级。电子商务发展迅猛,建成覆盖县、乡、村三级农村电子商务服务体系,实现农村物流基本全覆盖,北流、兴业、博白、陆川等4个县(市)列入国家电子商务进农村综合示范县。金融业持续平稳发展,全市共成立20家银行机构,建成约700个营业网点,2019年和2020年连续两年成功入选全国财政支持深化民营和小微企业金融服务综合改革试点城市之一,成为全区唯一一个连续两年入选的地级市。现代商贸、文化旅游等生活性服务业向精细化、品质化快速发展。现代商贸蓬勃发展,全市社会消费品零售总额由2015年的600.3亿元增加到2020年的753.48亿元,年均增长5.3%。文化旅游业规模持续增长,建成国家4A级景区11家、3A级景区25家;广西五星级乡村旅游区7家、四星级乡村旅游区18家;广西五星级农家乐1家、四星级农家乐19家。“五彩田园”广西现代特色农业(核心)示范区获评为国家4A级景区和“中国农业公园”。
(三)载体建设稳步推进,集聚效应日益凸显。玉林市大力推进现代服务业集聚区建设,中国—东盟中药材交易市场、玉林市宏进农批市场、广西大容山国家森林公园、广西铜石岭国际旅游度假区等服务业集聚区集聚效应不断凸显。2020年末,全市超100亿元现代服务业集聚区有2家,中国—东盟中药材交易市场获自治区认定为首批自治区级现代服务业集聚区,成为“中国(玉林)中医药博览会”和“中国—东盟传统医药高峰论坛”的举办地。
(四)改革创新深入推进,开放合作活力彰显。“十三五”期间,玉林市推进服务业发展工作机制进一步完善,建立和完善玉林市服务业发展领导小组和部门联席会议制度,统筹推进全市服务业发展工作,荣获全区2020年利用外资优秀等级第一名、“中国创业之城”“中国最具活力城市”“全国现代物流示范城市”“全国水生态文明城市”“广西民营经济示范市”等荣誉称号。积极融入粤港澳大湾区、主动对接西部陆海新通道,深度参与“一带一路”建设,中小企业商机博览(中国·玉林)、中国(玉林)中医药博览会、中国(北流)国际陶瓷博览会成为推进区域合作的务实平台,全市进出口贸易总额年均增长3.2%。

二、存在问题
“十三五”时期,全市现代服务业发展取得显著成效,但对比国内先进地区以及玉林周边城市,仍然存在一些短板和问题。主要表现在:服务业总体规模偏小,内部结构不优,规模增长新潜力和新动力有待提升。服务业与产业融合发展有待深入。生产性服务业发展模式有待改革创新,科技服务、人力资源、信息服务等生产性服务业发展相对偏慢,农业生产流通过程中“服务业+”业态不多;生活性服务业仍处于较低层级,休闲旅游、文化创新等新兴特色服务业还处于起步阶段,服务业集聚化、标准化、品牌化建设较弱。区域性结构不平衡,服务业带动能力不足,农村服务业发展不足,吸引多元化投资主体能力不足,服务业管理体系不健全,监管制度改革有待深化,营商环境有待进一步优化等。
第二节 发展形势
“十四五”时期,世界正处于百年未有之大变局,国际环境日趋复杂,我国已转向高质量发展阶段,开启全面建设社会主义现代化国家新征程,玉林市现代服务业仍处于大有可为的重要战略机遇期。
一、发展机遇
(一)国际经贸格局变化孕育发展新空间。区域全面经济伙伴关系协定(RCEP)、中国—东盟命运共同体建设更为紧密和“一带一路”共建加快等多重利好叠加,加快以“服务贸易”为重点的高水平开放,为玉林市服务业高质量发展提供了更广阔的国际市场。随着全球产业链供应链分散化、多中心化趋势进一步加强,为玉林市打通国际国内双循环大通道、提高服务业开放水平、参与国际分工提供了新的国际平台。全球制造业由生产型制造向服务型制造业转变趋势愈发明显,为玉林市打造先进制造业与服务业相融共生提供了新的发展路径。
(二)新发展格局提供发展新契机。“十四五”时期,我国服务业潜力巨大、前景广阔。在国家加快构建以国内大循环为主体、国内国际双循环相互促进的新发展格局形势下,叠加粤港澳大湾区、西部陆海新通道、西部大开发和长江经济带等国家战略形成新格局的政策红利。广西“一湾相挽十一国、良性互动东中西”的独特区位优势更加凸显,在国家构建新发展格局中的战略地位更加凸显,面临打造国内国际双循环重要节点枢纽重要机遇。玉林市落实自治区打造双循环重要节点枢纽工作部署,将着力打造双循环区域节点城市,努力提升先进制造业和服务业的集聚辐射能力,主动融入自治区全方位开放发展新格局。
(三)建设壮美广西带来的新使命。自治区印发《广西现代服务业高质量发展“十四五”规划》,明确广西致力于打造中国—东盟现代服务业开放发展引领区、西南中南地区先进制造业和现代服务业融合发展示范区、北部湾新兴服务业集聚发展先行区,为全区服务业发展指明了方向,将进一步推动现代服务业快速发展。自治区赋予玉林市“两湾”产业融合发展先行试验区的发展定位,开展广西北部湾城市群城市对接大湾区金融试点,为玉林市现代服务业高质量发展带来新使命。
(四)工业转型和城市升级开启玉林市服务业发展新篇章。“十四五”时期,玉林市加快建设广西商贸物流产业领军城市、全国重点金属新材料和新能源材料产业基地、国家先进装备制造基地、中国—东盟中医药健康产业基地等重大工程,完成国家、自治区赋予玉林的重要历史使命,全力推动产业振兴、乡村振兴、科教振兴,围绕制造业赶超、轻工业振兴、商贸物流业提升、交通枢纽完善、公园城市建设,促进先进制造业和现代服务业深度融合和互促互动,向服务型制造和柔性制造转型升级,从全局为服务业高质量发展营造多重战略叠加优势。
(五)大数据时代下的数字技术发展带来新机遇。以数字经济为代表的新一轮科技革命和产业变革为玉林市现代服务业特色化、错位化发展提供契机。大数据、云计算、物联网、区块链、人工智能、5G通信等新兴技术创新层出不穷,服务业数字化、智能化、平台化、融合化、标准化的发展态势愈发明显,服务业也在金融领域、医疗领域、餐饮商贸、物流领域等各方面不断地推陈出新,促进制造业与服务业交叉融合发展,推动一批云服务、智能装备制造、医药健康云等制造业服务化,为服务业发展带来新的发展机遇。
二、面临挑战
从外部环境看,世界经济仍处在国际金融危机后的深度调整期,尤其受新冠肺炎疫情的影响,全球经济复苏和全球市场回暖存在较大的不确定性,全球资本市场、大宗商品市场受到严重冲击,商品和服务贸易断崖式下滑或“休克”式的中断,世界经济增长趋势仍然不容乐观。国内发展形式错综复杂,经济下行压力加大,调结构、促转型的国内经济改革也面临巨大挑战。区域性产业中心多极化现象加剧城市之间的竞争,粤港澳大湾区、海南自贸港、北部湾经济区等区域虹吸效应持续放大,服务业发展所需的专业人才等核心资源流向发达地区的风险加大。从内部环境来看,玉林市服务业在资金、城市建设等方面处于劣势,服务业发展核心要素流失的可能性增加。高能级现代服务业集聚区数量相对较少,加快服务业高质量发展的任务仍然十分艰巨。
总体上来看,“十四五”时期,玉林市服务业发展各方面有利因素逐渐增多,同时也面临着创新、升级、开放等诸多挑战,但机遇大于挑战,以现代服务业为主导的经济结构正在加快形成并不断巩固,必须顺应国际国内发展形势,主动适应引领新常态,积极推动服务业体制机制创新、引导服务业转型升级,努力实现服务业高质量发展。
第二章 总体思路
第一节 指导思想
高举中国特色社会主义伟大旗帜,坚持以习近平新时代中国特色社会主义思想为指导,全面贯彻党的二十大精神,深入贯彻习近平总书记对广西“五个更大”重要要求、视察广西“4·27”重要讲话和对广西工作系列重要指示精神,聚焦习近平总书记赋予的凝心聚力建设新时代中国特色社会主义壮美广西总目标,落实党的二十大关于构建优质高效服务业新体系的要求,按照玉林市的部署,以推动高质量发展为主题,以深化供给侧结构性改革为主线,构建特色鲜明、结构合理的服务业产业体系,重点发展优势服务业、创新发展生产性服务业、大力发展生活性服务业,推进服务业融合创新和主体建设,加强服务业质量品牌建设和改革开放合作,打造“两湾”融合物流枢纽和广西商贸物流产业领军城市。
第二节 主要原则
坚持结构优化,融合创新。顺应时代新趋势和新要求,推动传统服务业向高端环节延伸,优化服务业体系结构,提高发展质量和效益。抓住数字经济浪潮,积极推动服务业与一二产业以及服务业各行业间的交叉渗透、跨界融合,鼓励服务业技术、业态、管理和商业模式创新,使创新成为服务业发展的原动力。
坚持空间集聚,合理布局。根据现有基础和未来发展方向,进一步优化服务业重大项目发展布局,促进服务业的空间集聚。明确功能分区与空间布局,形成配置合理、功能清晰、相对集中的服务业空间组织形态,构建布局合理、发展有序的服务业发展新格局。
坚持龙头引领,厚植生态。把引进和培育龙头企业作为引领服务业高质量发展的关键抓手,高标准推动服务业重大项目和重大平台建设。前瞻布局服务业潜力领域,引导、支持和包容服务业新业态发展,优化小微企业创新创业环境,加强具有支撑作用的功能机构和公共平台建设,充分激发企业发展活力。
坚持市场导向,品牌引领。发挥市场在资源配置中的决定性作用,创新政府对现代服务业发展的引导作用,营造市场主体良性互动、要素资源高效利用的现代服务业发展环境。突出全市特色资源优势和产业基础,积极引导各县(市、区)根据自身特点,打造玉林服务业特色品牌。
坚持深化改革,扩大开放。以改革推动服务业发展,打破制约服务业发展的体制机制障碍,顺应服务业发展规律创新经济治理,推动制度体系和发展环境系统性优化,最大限度激发市场活力。以开放促改革、促发展,稳步扩大服务领域开放,深度参与国际国内分工合作,在开放竞争中拓展空间、提升水平。
第三节 发展目标
一、“十四五”时期主要目标
到2025年,力争现代服务业对全市经济社会高质量发展的支撑和引领作用进一步增强,服务于人民高品质生活需要的能力显著提升,构建优质高效、布局合理、竞争力强的现代服务业体系。
服务业规模稳步提升。“十四五”期末,力争服务业增加值年均增速达到7.5%,服务业增加值占 GDP比重稳定在50%左右,全市社会消费品零售总额年均增长12%左右。全市陆续建成投产一批重大服务业项目、培育壮大一批服务业龙头企业。
服务业结构不断优化。新技术、新产业、新模式、新业态集中涌现,不断推动产业结构优化调整和服务业发展提质增效。到2025年,服务业与制造业、农业以及服务业不同领域之间的融合发展程度显著提高。
服务业质量效益显著提高。服务业对玉林促增长、稳就业的基础作用进一步提升,经济贡献地位更加突出。到2025年,服务业投资占固定资产投资比重达到62%以上,服务业税收收入年均增速达到6%。
服务业载体活力不断增强。服务业企业发展水平和服务业载体能级不断提升,现代服务业辐射和带动效应不断增强,市场主体活力得到充分释放。到2025年,营业收入超过100亿元的现代服务业集聚区达到3个,营业收入超过亿元的服务业企业达到100家。
服务业品牌建设和开放水平显著提升。玉林服务业品牌影响力不断提升,新消费品牌不断崛起。服务业开放合作水平迈上新台阶,外贸转型升级,外资投资显著增加。到2025年,进出口贸易总额年均增速达到8%左右。

二、2035年远景展望
展望2035年,玉林市现代服务业综合竞争力显著提升,全市服务业增加值总量在2020年基础上翻一番,高质量构建数字赋能、业态高端、特色鲜明、辐射力强的新时代现代服务业产业体系。现代服务业与先进制造业、农业以及服务业内部融合发展水平明显提高。服务业集聚区、服务业企业不断发展壮大,多元化、高端化的服务供给大幅提升,玉林服务业品牌知名度不断扩大。开放水平大幅提升,贸易经济迈上大台阶。
第三章 坚持城乡统筹,构建“一四五”空间新格局
落实国土空间规划指引,按照均衡布局、重点集聚、产业互动、产城融合原则,加快推动现代服务业因地制宜、错位发展,构建覆盖城乡、特色鲜明、辐射强劲的“核心引领、四区协同、五轴带动”的现代服务业空间发展新格局,形成服务业创新发展的良好态势。
第一节 优化现代服务业发展空间布局
一、核心引领:强化现代服务业高质量发展的核心支撑
玉林服务业发展核心区包含玉州区(含玉东新区)、福绵区和北流市。推进玉北同城化,提升玉北城市综合服务功能,加快城乡一体化融合发展,形成玉林服务业发展空间格局的核心。重点发展金融服务、现代商务、现代物流、科技服务、信息技术、现代商贸等现代服务业,实现现代服务业产业布局、服务功能、交通环境、文化品位的优化提升,增强中心城区引领带动全市服务业发展能级。
二、四区协同:夯实四大服务业经济区的服务功能
东部城镇服务业发展区主要包含容县。全区域、全方位融入粤港澳大湾区发展,聚焦健康食品、电子信息、印刷包装和休闲旅游等产业,重点发展电子商务、检验检测服务、文化旅游和体育等现代服务业,提升县域综合能力和竞争力,加快打造国家全域旅游示范区、粤港澳大湾区产业融合发展先行县、广西民营经济示范县。
西部城镇服务业发展区主要包含兴业县。依托兴业县作为南宁经玉林至深圳高铁的重要节点、玉林市深度向西融入南宁首府经济圈联动发展的前沿阵地和玉林市高质量立体化交通互联互通的中心位置优势,以新材料产业、林产化工、康养文旅产业等产业为载体,重点发展现代物流、现代商贸、信息服务、文化旅游和体育等现代服务业,打造面向首府的重要门户。
中部城镇服务业发展区包含博白县和陆川县。以铁锅、芒编、纺织服装、智能制造、板材家具、绿色食品等为支撑,重点发展现代物流、科技服务、电子商务、人力资源服务、检验检测、信息服务等生产性服务业;强化县域中心竞争力和辐射带动能力,大力发展文化旅游、社区服务、教育培训、健康服务等生活性服务业,打造玉林市服务业发展新的增长极。
龙潭临港服务业发展区包含龙港新区玉林龙潭产业园区。重点发展科技服务、检验检测、金融服务、现代物流、节能环保、专业服务业等生产性服务业,大力发展多式联运,联动玉林国际陆港,打造玉林区域物流中心。着重补齐教育培训、现代商贸等生活性服务业的短板,加快推动龙潭成为广西沿海开放的重要一极,打造玉林市向海经济综合功能核心和高能级产业平台。
三、五轴带动:打造“两横三纵”服务业发展功能轴
以全域一体化发展、城乡融合发展为引导,发挥交通道路的串联作用,推动高端产业、高端功能、高端要素联动发展,将两湾经济服务发展主轴、粤桂合作经济服务副轴、向海经济服务主轴、陆海联动服务主轴和玉茂经济服务副轴打造成为创新节点功能溢出、生活服务共享的主要联系通道。
“两横”即两湾经济服务发展主轴和粤桂合作经济服务副轴。两湾经济服务发展主轴串联玉林高铁新城、玉林福绵机场及沿线服务业节点,大力发展现代物流、现代商贸、电子商务、金融服务,强化公共服务、商业服务一体协同发展,促进城乡服务业要素快速流动、产业集聚联动。粤桂合作经济服务副轴以新型城镇化建设为契机,串联博白、陆川、北流等沿线服务业节点,强化生产性服务业发展,丰富生活性服务业供给,进一步提升沿线服务业内生活力。
“三纵”即向海经济服务主轴、陆海联动服务主轴和玉茂经济服务副轴。向海经济服务主轴积极联动北部湾,打造以中国—东盟(玉林)中药材交易市场、玉林国际陆港、博白县城、龙港新区玉林龙潭产业园区等现代服务业为一体的向海经济新通道,助推玉林服务业高质量发展。陆海联动服务主轴积极对接湛江,形成以陆川东融智慧物流港、玉林福达农产品冷链物流园、陆川县城等沿线节点为核心的经济走廊,推进玉林至湛江高速沿线服务业协同发展。玉茂经济服务副轴以北流至化州高速公路为轴,连接容县、北流、茂名、化州等沿线节点城市,打破城市行政区划壁垒,推动北部湾城市群之间的合作互补。

第二节 推动县域服务业高质量发展
坚持以集聚发展、特色发展、错位竞争为导向,科学确定各县(市、区)服务业发展方向,加快形成全市服务业“多点发展”的格局。
一、中心城区
玉州区(包含玉东新区)。聚焦现代物流、现代商贸、金融服务、软件与信息技术服务、中医药养生与养老服务、电子商务、会展服务、文化旅游、现代农业等重点领域,推动提升先进装备制造业集聚区、高新产业集聚区、农业合作样板区等核心载体,重点建设打造健康产业发展引领区、现代商贸物流集聚区、生态田园新城示范区等一批核心载体,推动服务业规模扩增、能级提升。依托玉州区良好的现代服务业基础,不断拓展服务业产业重点领域融合发展的新路径,打造都市功能核心区和玉北同城核心区。
福绵区。推进福绵区航空物流及快递快运产业发展,加快建设空港经济集聚区;推进玉林(福绵)生态纺织服装产业园的配套服务业发展,打造服装皮革产业集聚区。聚焦富硒大米、富硒中草药等绿色特优农产品,支持发展富硒功能农业全产业链,助力打造广西富硒产业高质量发展样板区和全国“硒资源变硒产业”先行区。重点发展现代物流、电子商务、现代商贸和文化旅游等服务业,打造都市功能拓展区。
二、各县(市)
北流市。推进玉北同城化,提升中心城区的承载力和首位度,打造都市副中心。完善广西(北流)轻工产业园、广西北流日用陶瓷工业园区的服务业配套。以高铁新城为重要节点,以轻工产业为纽带,大力发展枢纽经济,重点聚焦现代物流、软件与信息技术服务、现代商贸、健康服务、休闲旅游等服务业,打造“两湾”融合物流分拨中心和高铁枢纽经济区。
容县。以都峤山生态文化旅游景区、容州古城、真武阁等优质旅游资源为载体,推进创建生态涵养发展区和国家全域旅游示范区;围绕生态林产产业集聚区、健康食品产业示范区等功能定位,以容县生态板材家具特色产业园、容县健康食品特色产业园为载体,重点发展电子商务、检验检测服务(侧重农产品和林产品)等产业。
陆川县。整合陆川源远流长的客家文化和生态旅游、温泉疗养等资源,全域统筹城市发展和乡村振兴,集聚力量推动建设生态文明美丽客家新城和生态涵养发展区。围绕粤桂产业合作示范区、特色农业发展示范区和机械制造集聚区等功能定位,聚焦铁锅(高端厨具)、陆川猪、纺织服装、智能制造产业,重点发展现代物流、现代商贸、电子商务等服务业。
博白县。以建设玉林市向海经济的重要门户、“两湾”产业融合发展先行试验区重要支点、国家级新能源新材料先进制造基地为抓手,加快提升现代物流、现代商贸、科技服务、软件与信息技术服务等服务业能级,大力推进“两业”融合发展,提高产业数字化、智慧化水平,拓展与周边区域协作,加强健康服务、文化旅游等方面的合作,打造客家魅力文化核心区。
兴业县。围绕钙基新材料产业示范区、健康食品制造业核心区及大湾区农产品供应示范区等功能定位,立足碳酸钙资源禀赋和现有产业基础,瞄准安全健康消费导向,以葵阳新材料产业园、大平山健康食品产业园、兴业轻化产业园等园区为载体,牢牢把握打造面向首府重要门户的机遇,聚焦特色农产品、健康食品、康养文旅产业等,重点发展现代物流、现代商贸、信息服务、科技服务等现代服务业。
第四章 聚焦玉林特色,构建现代服务业发展新体系
立足玉林推动实现制造业赶超、轻工业振兴、商贸流通业提升的产业发展目标,重点推动形成三大优势服务业、七大生产性服务业和八大生活性服务业的现代服务业新体系,明确各服务业发展的重点方向,做大做强服务业规模和质量,培育服务业新增长点。
第一节 重点发展优势服务业
依托铁山港东岸码头、玉林市铁路资源、空港资源,以增强机械产业、金属材料产业、服装产业、健康产业等产业竞争力为核心,构建现代物流大格局,促进区域物流扩散、吸引外部物流渗透和产业转移,打造示范性现代商贸服务产业和会展服务业品牌,为玉林市产业全面升级、繁荣发展提供新的产业支撑。
一、现代物流
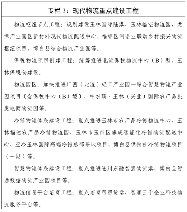
(一)加快推进多式联运进程。完善多式联运骨干通道,加快推动铁山港东岸码头、进港航道和疏港铁路公路等重大工程建设,加快绣江复航工程建设和合作建设贵港大湾作业区;加快建设“一环六横六纵”高速公路网工程。加快货运枢纽布局,加快建设以玉林国际陆港为公、铁、水、空多式联运中心,玉林临空物流园副中心、龙潭产业园区新材料现代物流配送副中心(升级为临港物流园),广西(北流)轻工产业园—综合智慧物流产业园项目〔含保税中心(B)型〕、陆川东融智慧物流港、博白县综合物流产业园等为重要节点,各园区物流中心、农产品物流中心为末端的多式联运枢纽体系,推动大宗物资“公铁、公水”联运,集成电路、高端电子消费产品、高端精密设备、跨境电商、快递、医药“陆空”联运。优化多式联运组织,落实多式联运“一单制”,物流通道“一站式”服务,满足货物快速集散、高效进出。
(二)大力发展冷链物流。以玉林国家骨干冷链物流基地建设为契机,坚持以重点冷链物流园为主体,充分发挥先发优势,进一步整合冷链资源,突出产地服务、中转集散、生产加工等优势,加强基地辐射能力建设,推动冷链物流规模化、集约化、组织化、网络化发展;提升冷链物流服务水平,进一步完善冷链物流对肉类、水果、蔬菜、水产品、速冻食品等主要生鲜食品以及中医药产品的仓储、运输、流通加工、分拨配送、信息等服务功能。完善城乡一体冷链物流网络,畅通高品质农产品上行通道和高品质生鲜消费品下行通道。充分挖掘产业价值,创新“冷链物流+种养殖”“冷链物流+农产品加工”“冷链物流+新零售”等新生态、新场景,培育冷链物流产业生态。
(三)完善商贸物流网络。完善物流分拨中心、专业配送中心、末端配送网点三级网络为主的城市配送体系。加快物流配送渠道下沉,畅通城乡商贸物流通道,促进城市物流和农村物流的高效衔接;依托县级公路客货运站场,乡镇运输服务站构成的城乡客货运输网络,推行货运班线、客运班车代运邮件等农村客货邮融合发展模式,开展“定时、定点、定线”的物流服务。进一步加快商贸物流发展,推动市—县—镇商贸物流网络“结构更优化、功能更强大、运作更高效、服务更优质”。在现有物流体系的基础之上,统筹整合物流资源,完善升级县(市、区)、镇、村三级物流配送体系,打通农村网络购销运输配送渠道,打造以村级寄递物流综合服务站为中心,以自然村服务点为分支的村级物流综合服务网络,实现农村物流“最后一公里”和“最初一公里”的有序集散和高效配送。大力发展第三方物流,推进第三方物流品牌在玉平台壮大发展。
(四)加快智慧物流建设进程。加强物流信息化管理系统建设,支持企业利用物联网、大数据等技术,推动跨部门、跨运输方式、跨企业、跨产业之间多式联运信息开放共享,实现物流信息全程可追踪。推进互联网物流平台建设,整合、优化现有物流服务平台,积极对接西部陆海新通道服务运营平台,推动市场化运作,建设货物、冷链、电商等物流服务平台,培育本土物流运营平台发展壮大。建设一批智慧物流园区,搭建智慧大脑,聚焦物流业务运营和园区服务,整合资金流、业务流、物流、信息流,实现资源共享与运作协同;提供作业自动化、过程可视化、产品追溯化、设施数字化、管理智能化、运营网络化的智慧物流服务。争创广西智慧物流城市。

二、现代商贸
(一)优化商圈布局。加快推进全市商圈建设,形成主城区核心商圈、县域重点商圈、乡镇商圈和社区便民商圈等“四级商圈”齐头并进格局。优化主城区核心商圈规划布局,在现有大型商业综合体的基础上,市主城区新增规划建设1—2个以上城市大型商业综合体。加快县域重点商圈规划布局,每个县城所在地新建或改造1个以上商业综合体或限上商超。加快乡镇商圈规划布局,县城所在地以外的每个乡镇争取新建或改造1个以上商业综合体或限上商超。开展城市一刻钟便民生活圈建设,鼓励社区利用公有用房、三产用地(安置留用地)进行多种方式开发利用支持商业发展。
(二)促进商业街区提质发展。加快多样化、特色化、休闲化的商业街区建设,在各县(市、区)参照打造1—2条特色商业街。健全特色街区配套设施,加快实施商业步行街街区亮化美化、数字智慧化提升工程,改善和扩容周边道路交通以及停车设施,引进游乐、文化、标志性景观、休闲场所,拓展商业街的业态内容,全面提升特色商业街区消费、购物体验。
(三)做大做强专业市场。根据玉林市场建设的产业方向及空间布局,在各县(市、区)错位发展商贸集聚区,重点打造“三个基地”(玉林城区、龙港新区、机场空港),提升改造中药材、服装、五金、工业品等一批现有专业市场。通过实行划行归市,业态集中,规范管理,完善配套服务,提升发展空间,增强中药材、服装、五金、工业品等专业市场集聚和辐射功能。大力推进再生资源、木材、矿石、建材等专业市场建设,鼓励专业市场与电子商务、现代物流、会展经济融合发展,逐步实现市场功能、交易主体、交易范围、交易方式、交易规模、交易手段等创新与提升,推动专业市场转型成为信息中心、交易中心、结算中心。
(四)优化农产品流通布局。推进长距离、大范围、多品种产品的鲜活农产品流通,加快建设仓储物流、冷库、货运场站等配套设施。结合城市新区配建高品质农贸市场,科学布局大型社区智慧微菜场,完善农贸市场网点。鼓励农贸市场和生鲜食品超市、便利店融合发展,改善购物和服务环境。鼓励农贸市场积极向多元化业态、智慧化运营发展,激发农贸市场发展活力。推进农贸市场信息化改造,实现交易溯源、计量监管、价格监测等智慧经营和管理模式。
(五)打造夜间商业集聚区。围绕现有的商圈、街区、景区景点、公园绿地、交通枢纽、文化场所等资源,高标准规划布局夜间经济重点区块。推动玉林城区江南公园、文化广场、玉林奥园广场、万达广场、南兴广场、解放路十字街、“万花楼”等特色街区建设,打造“夜间经济示范街区”。开展“寻味玉林”“提质创星”等系列活动,打造具有玉林特色的“名店名宿名厨名菜”。加大研制弘扬玉林传统美食文化,引领玉林传统美食产业发展。大力推进容州古城国家级夜间文旅消费集聚区重点培育点建设。
(六)打造总部经济。支持龙头企业兼并重组,加强产业链价值链的整合与拓展能力,形成一批具有强大竞争力的现代服务业集团。引导支持本土企业总部“走出去”,向市内外城市功能区、产业集聚区、特色小镇等高端产业平台集聚,着力提升企业发展能极和经济承载能力,做大做强企业总部。大力引进市外企业总部在玉林设立地区总部、分支机构,力争引进总部设在玉林的企业6家以上。
(七)加快商贸业转型升级。扩大商贸服务范围,推动商贸业从主要服务玉林向全面服务两广乃至两湾转变。不断推进专业市场升级,推动专业市场建设为商品集散、批发零售、交易展销、线上线下、信息发布、储运配送、加工包装、检验检测、产业延伸和价格形成等新型市场功能的集聚区,带动商贸转型升级。

三、会展服务
(一)全力打造桂东南现代商务会展中心。着力推动中国(玉林)中医药博览会、中小企业商机博览(中国·玉林)、中国(北流)国际陶瓷博览会、广西家具家居博览会向市场化、商业化、国际化方向发展。主动对接中国进出口商品交易会、中国国际高新技术成果交易会、中国—东盟博览会等国家对外开放合作平台、中国—东盟商务与投资峰会、泛北部湾经济合作论坛等展会平台,探索创新办会模式,促进三大展会提档升级。推进会展服务市场化、日常化、效益化发展,积极创办、策划特色创新节庆活动,扩大会展业容量,延伸拓展会展新领域。
(二)扩展提升发展会展经济。以会议展览为龙头,延伸发展广告、旅游、娱乐、餐饮、酒店、商场等会展上下游产业,逐步构建完善的会展产业链。鼓励大湾区等发达地区龙头企业、行业协会等通过市场化方式在玉林举办全球性和全国性会议、展览、论坛、大赛等活动,形成以会议、旅游、文化拉动为主的“会展+文旅”模式。创新发展线上会展经济,推进智能化会展场馆建设,进驻中国—东盟博览会一站式交易服务平台,打造云会议、云展览、云走秀、云体验等系列活动。
第二节 创新发展生产性服务业
以推动生产性服务业向专业化和价值链高端延伸为目标导向,着力构建数字产业、信息服务、科技服务、电子商务、金融服务、人力资源和检验检测七大生产性服务业,延伸产业链条,为玉林市高质量发展提供动力引擎。
一、数字产业
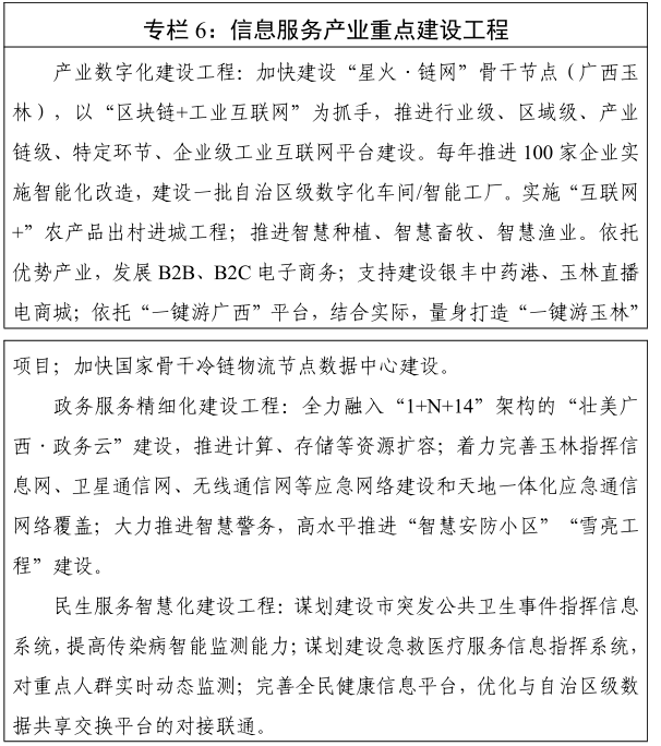
(一)夯实数字基础支撑。加快数字基础设施建设。扩大高速光纤网络覆盖范围,加快实施城乡光纤网络和“广电云”基础网络全覆盖;大力推进5G网络建设和规模化商用,提升5G网络覆盖水平;推进基于 IPv6的下一代互联网规模部署,提升互联网能级;推进玉林市公共安全大数据中心等新型智能化计算设施建设;加强 NB-IoT等新型物联网在数字城市基础设施、社区基础设施、乡村基础设施的部署;支持中药材交易市场、香料交易市场、会展旅游、物流等重点领域云服务平台建设;加快建设互通协同的“壮美广西·玉林政务云(鲲鹏云)”、纵横贯通的电子政务外网。完善数据资源体系。依托鲲鹏云,从政务数据归集入手,拓展数据资源采集渠道,逐步推进政务、行业、社会数据汇聚;建立和完善数据治理机制,提升数据采集、整合、共享、开放、分析、安全等各环节管理水平和服务能力。
(二)加快大数据产业发展。规划建设玉林大数据生态产业园,围绕数据存储、分析、应用和终端产品制造等大数据产业链环节,实施一批重大产业项目,引进、培育一批大数据龙头企业和创新型中小企业,形成多层次、梯队化的创新主体。重点突破海量数据存储与管理、数据清洗、数据可视化、分析挖掘和人工智能等核心技术;重点发展工业领域和金融、交通、医疗、教育等重点行业云平台和大数据解决方案;重点针对先进装备制造、先进新材料、大健康产业以及汽车及零部件产业、新能源及智能网联汽车等行业,开展大数据行业应用研发。增强基础和共性技术的产业支撑能力,加速节能环保技术在生产、生活、生态重点领域应用,实现环保产业跨越式、高质量发展。引进数据标注产业,实现数字产业扩容,助推传统制造业、服务业全面转型升级。
(三)推进软件与信息技术发展。积极融入鲲鹏计算产业生态体系,进一步深化与清华同方的战略合作,大力发展信创计算产业,培育发展具有自主知识产权的信创产品。围绕先进装备制造、农产品加工、新材料、纺织服装、新型陶瓷、消费品轻工业等产业的数字化转型升级,推进智能设计与仿真、制造物联与服务、工业数据处理等高端工业软件核心技术在工业互联网中的应用。
(四)提升5G技术实力。面向教育、医疗、社保、环保、安全等领域信息化需求,重点推动5G与各行业的深度融合,发展网络安全、软件开发与服务等产业,提升5G技术研发和场景应用水平,协同发展印制电路板(PCB)、应用软件与智能终端。
(五)发展信息安全和区块链产业。推进云服务安全、数据防泄漏、APT攻击检测防御、威胁情报收集和分析、隐私保护等领域的技术攻关,加强物联网架构安全、异构网络安全、数据安全、个人信息安全等自主可控关键技术和产品的研发,推动技术融合应用。完善技术标准,加强分布式数据存储、点对点传输、共识机制、非对称加密算法、智能合约等区块链技术攻关和标准制定。

二、信息服务
(一)加快工业、农业和服务业数字化。加快工业数字化升级。立足玉林先进制造优势产业与品牌基础,加快实施传统产业机器换人、设备换芯、生产换线,推动内燃机、新能源材料及应用、不锈钢精深加工、铜基材精深加工、低压电器电机、五金水暖、黑白家电、纺织服装、板材家具、绿色食品、中医药(香料)、等传统产业和新兴产业向高端化、智能化、绿色化转型升级,建设智能车间或智能工厂;促进5G、工业互联网、云计算、物联网、大数据的综合集成应用,加快园区平台数字化转型。加快特色农业数字化。加快新一代信息技术在农业领域的应用,依托农业产业化重点龙头企业大力发展智慧农业,加快推动物联网、大数据、5G、人工智能等新一代信息技术与传统农业生产过程深度融合和应用;打造智慧农业农村“一张图”,拓展“互联网+”农产品新模式。促进服务业数字化升级。推进“电商玉林”建设,实施“互联网+”普惠金融计划,大力发展智慧旅游,推动智慧物流发展。
(二)推动政务服务精细化。全力深化一云承载、一网通达、一池共享、一事通办、一体安全的“五个一”政务数据治理工作,构建互联融通、数据同源、服务同根、高效协同的数字政务体系;对接“壮美广西·应急云”,加强应急管理数字化建设;构建城乡安全风险监测预警公共信息平台,深度推广“互联网+监管”“互联网+执法”系统的应用。对接平安广西建设方案,依托“城市大脑”,在消防安全、人口管理、交通治安、疫情防控、生态环保、乡村建设管理、自然灾害预防等方面集成一批子系统,推动跨区域、跨层级、跨行业联防共治,形成社会监管、治理、决策一体化指挥体系。
(三)带动民生服务智慧化。推进“互联网+医疗”。构建玉林健康医疗大数据平台,推进不同机构的信息共享、互通互认、业务协同;搭建市、县、镇三级远程医疗协作网,常态开展区块链远程会诊、教学、疑难病讨论等服务;推进线上预约检查检验,构建集智慧就医、智慧诊断、智慧治疗、智慧病房、智慧后勤和智慧管理于一体的智慧医院体系;推进医疗保障信息平台建设,加快融入中国—东盟跨境医疗服务平台建设。发展“互联网+教育”。融入广西教育网建设,加强“智慧校园”建设,实施教育信息化2.0行动计划,建设和完善综合的玉林教育子网和教育资源管理服务平台,并与国家、自治区对应系统互联互通。

三、科技服务
(一)推动重大领域创新突破。深入实施科教振兴战略和“科技强玉”行动,加快创新型玉林建设。发挥政府主导、市场驱动作用,集中力量支持事关发展全局的共性关键技术研究,加强共性技术平台建设和科技攻关。围绕现代产业体系,加大自主创新力度,提高原始创新能力,着力突破一批关键共性技术、前沿引领技术、现代工程技术,推动新产品新技术产业化。到2025年,力争突破80项重点产业技术,科技进步综合实力走在全区前列。
(二)推动科技载体创新发展。加快玉林高新技术产业开发区建设,整合资源、优化布局、创新机制,争创国家级高新区。全力加快广西先进装备制造城(玉林)建设,打造成为推动创新驱动发展的重要阵地。争创国家技术创新中心、自治区级科技成果转移转化示范区等创新载体。依托企业、高校、科研院所,创建一批国家级或自治区级实验室、工程技术(研究)中心、企业技术中心等创新平台。支持高校、科研院所提升基础设施水平,推动创新资源开放共享。推进中小企业科技创新孵化服务中心申报自治区级的科技服务业集聚区,打造科技集聚区项目。
(三)打造协同创新共同体。加强双循环科技合作与交流,引入更多区内外一流创新资源,加强与大湾区等先进地区科研机构、科技服务与中介机构和高新技术产业园区合作,支持在先进地区建立研发中心和“创新飞地”,共同打造协同创新基地。鼓励与大湾区乃至全球开展技术转移创新服务,为企业提供跨区域、全过程的技术转移集成服务。支持从事技术交易、技术评估、技术投融资等活动的技术转移服务机构发展。
四、电子商务
(一)推动工业电子商务创新发展。积极培育工业电子商务新业态,重点引导纺织服装、板材家具、绿色食品、中医药(香料)、日用陶瓷、竹芒编、特色农产品等重点产业开展行业“建平台”和“用平台”双轮驱动的电子商务。支持企业开展基于个性化产品的服务模式和商业模式创新。发挥玉柴工业互联网的平台作用,以产业链为基础,供应链管理为重点,推进企业间电子商务应用,实现与国内外供应商、采购商之间的 B2B电子商务无缝集成。
(二)拓展农村电子商务。推进农村电子商务发展,充分发挥电子商务进农村综合示范项目的带动作用,加强建设农村电子商务市场体系和县域农村电子商务公共服务体系,整合交管站、客运站、农村物流点、邮政所、农资站等“多站合一”物流网络及农村(物流)综合服务站等资源,实现农资和消费品下行、农副产品上行的双向渠道进一步畅通。实施农业供给侧改革,深入开展“三品一标”“一品一码”认证,推动以提质为抓手的品牌建设。大力推动农民工、大学生、转业军人返乡创业,将农村电商发展与乡村振兴建设深度融合。
(三)积极发展跨境电子商务。充分融入中国—东盟自由贸易区、西部陆海新通道,深入实施电子商务“电商东盟、电商玉林”工程,以优势工业产品和特色农产品为重点,培育发展“国际物流+跨境电商”“自营物流+全球供应链管理”“多式联运+综合保税”等模式,大力发展电子商务跨境贸易。支持中小外贸企业应用第三方跨境电子商务平台开拓国际市场。充分发挥玉林“侨乡”优势,坚持以“侨”为“桥”,着力聚侨情、引侨资、借侨智,加强与“一带一路”共建国家和地区合作。
(四)规范发展直播社交电商。建设直播社交电商基地,引进专业直播电商培训机构、主播孵化机构,开展主播达人和电商企业培训。出台直播社交电商优惠扶持政策、措施,孵化若干个线上销售超千万元、消费者认可度高的玉林网红品牌,组织认定一批主题鲜明、特色突出、示范性强的直播电商基地(园区)和带动作用强、市场影响力大的电子商务示范企业,形成行业集群效应,输出玉林优质特色产品。实施“直播电商+专业批发市场”“直播电商+优势产业”“直播电商+特色农业”“直播电商+夜间经济”等工程,实现直播电商赋能融合。

五、金融服务
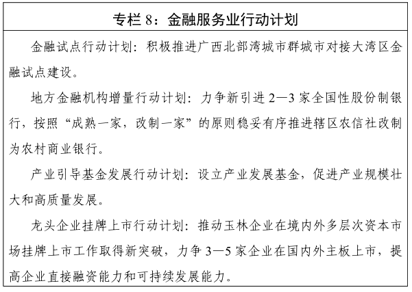
(一)深入实施“引金入玉”战略。大力推进广西北部湾城市群城市对接大湾区金融试点工作,完善玉林金融市场体系,支持企业面向东盟开展跨境投融资、资产管理和财富管理等业务,引进和培育消费金融、融资租赁、商业保理、供应链金融等新兴金融业态和金融配套服务机构。扩大政府产业引导基金使用范围。支持企业发债,探索发展各类专项债券。制定支持股权及创业风险投资等扶持政策,鼓励股权投资、天使投资、创业投资等私募基金支持企业发展,扩大股权融资规模。
(二)积极推进普惠金融。加快构建多元化广覆盖的普惠金融体系,向下延伸服务网点,加快落实重点专业市场网点全覆盖。创新产品和服务,鼓励和引导商业银行提供“无抵押贷款”试点和企业首贷制度,扩大融资覆盖面。推行动产质押、订单质押、仓单质押、保单质押、纳税信用等贷款业务。综合运用无还本续贷、临时性延期还本付息、年审制、循环贷款、“双保”应急融资等多种方式,推进民营、小微金融服务“增量、扩面、提质、降本”,破解小微企业“融资难”“融资贵”的问题,保障重点专业市场发展繁荣。
(三)实施乡村振兴金融服务工程。积极拓宽农业农村抵质押物范围,推动厂房和大型农机具抵押、圈舍和活体畜禽抵押、动产质押等信贷业务,积极稳妥开展林权抵押贷款,探索出台乡村旅游专属信贷产品。强化新型经营主体融资服务,优先支持农业龙头企业、农民专业合作社、家庭农场、农业专业大户等新型农业经营主体发展壮大。加大对现代农业支持力度。

六、人力资源服务
(一)建设人力资源服务平台。立足玉林人力资源服务产业发展需求,采取政府主导、政策扶持、市场运作的模式建设玉林市人力资源服务产业园。通过建设产业园,培育招聘、派遣、猎头、职业指导、培训、咨询、外包、代理等不同人力资源服务业务形态,打造人力资源服务集聚区,加强与广东等发达地区人力资源交流合作,促进人力资源顺畅流通、高效配置,引导更多外出务工人员回玉就业创业,形成面向“出玉”“返玉”“入玉”“就玉”“创玉”的多层次、多通道、宽范围的人力资源服务体系,有效促进劳动力向城区聚集。引进一批专业化、规模化的品牌人力资源服务企业,引导提升人力资源服务业质量。
(二)建设技能人才服务平台。围绕内燃机、新能源材料及应用、不锈钢精深加工、铜基材精深加工、低压电器电机、五金水暖、黑白家电、纺织服装、板材家具、绿色食品、中医药(香料)等传统和新兴产业,建立地方特色技能培训体系,建设广西首个技能人才服务产业园,建成集培训服务、技能鉴定认定、实训、平台运营、就业服务为一体的技能人才服务综合体。
(三)加强人才队伍建设。实施重大人才工程,着力发现、培养、集聚一批高层次创新型人才。积极推荐我市人才参评“百千万人才工程”等人才项目,推进玉林市专业技术拔尖人才遴选工作,推进专业技术人才队伍建设。深入实施高技能人才振兴和发展计划,持续深化“玉林工匠”活动,培养和造就一批高技能领军人才。做大做强高技能人才培训项目,探索实施品牌培训带动战略,加快推进产业转型升级急需紧缺高技能人才培养。加快推进技工院校转型发展,坚持高端引领、校企合作、多元办学内涵发展,开展全方位合作交流,培养“能力强、下得去、有作为”的技工人才。建立两湾人才合作交流机制和激励机制,吸引大湾区各类优秀尖端人才到玉林市工作、创业,促进产才融合发展。深入实施“玉生回归”工程,深挖玉林籍人才富矿,吸引玉林籍学子回玉发展。
(四)搭建产业工人队伍建设平台。以产业工人技能提升促进企业用工为核心,搭建“四大平台”,为辖区内企业提供产业工人人才保障。搭建“招工服务平台”,组织开展“线上+线下”“微型招聘+专场招聘”系列招聘活动。搭建“技能提升平台”实施产业工人技能提升行动,依托本地高校资源、职业培训机构力量,举办企业新型学徒制培训和技能提升培训,为企业培养高素质的产业工人队伍。搭建“园区就业服务平台”,实施以创建产业园区就业服务平台为抓手的服务提升行动,建设服务于玉柴工业园、玉林龙潭产业园区、玉林中医药健康产业园、玉东新区经济开发区等园区的就业服务平台,全面做好服务企业用工、协助企业申请补贴、协助企业组织培训等服务功能。搭建“职工维权平台”,紧盯服务产业工人“最后一公里”,创建“人社+工会+法院+N”多元化劳动纠纷调解机制,把劳动维权和就业帮扶服务送到基层一线。

七、检验检测服务
(一)强化检验检测服务能力支撑。积极推动面向新一代信息技术、生物技术、新能源、新材料、高端装备制造、智能及新能源汽车、绿色环保、数字创意及新兴服务业等战略性新兴产业的检验检测能力建设。重点围绕内燃机、中药材(香料)、新能源材料、特色农产品、健康食品,建设国家级检验检测中心,打造高端检验检测机构,做好园区企业服务的对接,加大新技术、新设备引进力度,提升新兴产业检验检测能力,提供面向企业专属检验检测的定制服务,为各行业提供一站式解决方案。支持检验检测认证机构积极参与地方、行业、国家及国际标准制订,推进资质标准和检验检测结果互认。
(二)探索集约化发展道路。破解玉林市检验检测机构规模小、客户散、体量弱的缺陷,政府和市场双重推动,大力推进资源整合,培养一家以上规模大、水平高、能力强的检验检测品牌,拓展服务半径,追求规模效应。支持小型检验检测机构走“专精特新”发展道路,培育一批“单项冠军”“隐形冠军”。

第三节 大力发展生活性服务业
以生活性服务业向便利化精细化品质化提升为目标导向,大力发展文化旅游和体育、健康服务、住房服务、教育培训、养老托育、家政服务、物业管理和废旧物资回收利用服务等八大生活性服务业,推进服务业在跨界与渗透中迸发创新活力,全面提升生活性服务业质量和效益。
一、文化旅游和体育
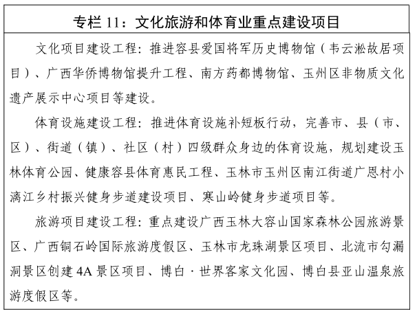
(一)推进文化强市建设进程。围绕重要历史节点和重要主题,推进突显新时代精神和岭南地域文化特色的本土文艺精品创作传播,加大对文艺事业扶持、奖励力度,加强文艺队伍建设培养,提高文艺知识、文艺作品和文艺活动的惠民服务水平,推进玉林文艺事业繁荣发展。健全文化遗产资源管理和利用机制,加强文化遗产系统保护和传承,推进博物馆建设、管理和服务,加强古籍修复研究、整理和利用,增强文化遗产保护和传承。促进产业集聚集约发展,推动建设玉林市特色文化产业集聚区。推进文化产业园区建设,培育发展工艺美术品产业,扶持发展数字文化产业,加快发展文化会展业,促进“文化+”产业融合,建立现代文化产业体系。
(二)推进旅游强市建设进程。深入推进第二批国家文化和旅游消费试点城市建设,以五彩田园、大容山国家森林公园、广西铜石岭国际旅游度假区、真武阁—都峤山森林康养基地等优质旅游景区景点为主要节点,建设旅游快速通道,打造“玉北容”旅游黄金通道;加快建设包括环玉林高山风情旅游带、岭南优秀传统文化旅游带、大健康休闲养生旅游带、山水田园旅游片区、侨乡文化旅游片区、温泉度假旅游片区的文化旅游“三带三区”。培育文化旅游精品,实施品牌带动战略,着力打造“高山风情”传统文化”“健康养生”“乡村旅游”“侨乡文化”“工业旅游”六大文化旅游品牌。开发“山水田园旅游”“中医药温泉健康养生旅游”“工业旅游”“红色旅游”“特色建筑旅游”“徐霞客玉林行踪旅游”等六大旅游精品线路。推动“文旅+农业”“文旅+林业”“文旅+工业”“文旅+教育”“文旅+体育”的融合发展,培育“文旅+”产业新业态。优化旅游集散服务体系,完善旅游厕所布局,培育壮大文旅市场主体,提振文化旅游消费,实施“一键游玉林”行动计划。
(三)推进体育强市建设进程。推进“全民健身”“体教融合”“竞技体育提升”“体育产业发展”四大体育惠民行动。推进全民健身和全民健康融合,推动全民健身中心、体育馆、田径场、游泳馆(池)和体育公园、健身步道等全民健身设施建设,大力弘扬传统文化特色的全民健身活动。全面推动青少年文化学习和体育锻炼协调发展,完善体育人才选拔、培养、竞赛体系,提高青少年体育运动参与度和水平,挖掘、培养体育后备人才。打造玉州赛事产业核心区、福绵体育服装及用品产业核心区、容县体育休闲养生产业核心区,推动玉林市“体育赛事+体育服装及用品+体育休闲养生”三大主导体育产业蓬勃发展。

二、健康服务
(一)建立优质高效医疗卫生服务体系。加快健康医疗大市建设步伐,持续推动市级医院高水平发展,重点支持玉林市第一人民医院、玉林市中医医院、玉林市中西医结合骨科医院、玉林市红十字会医院建设高水平医疗中心,推动建设一批相关疑难复杂疾病诊疗能力突出、科研实力雄厚、管理水平高超、辐射效应明显的高水平医院。全面提升县级医院综合服务能力,支持市级医院与各县(市、区)医院合作共建,强化县级医院提质扩能,补齐县域医疗卫生服务能力短板,力争每个县(市、区)有一家三级医院及以上医院。完善基层医疗服务网络,推进乡镇卫生院和社区卫生服务中心达到国家综合服务能力基本标准,支持一批能力较强的基层医疗卫生机构达到国家推荐标准,遴选一批常住人口或服务人口10万以上非县政府所在地、规模较大的乡镇卫生院建成县域医疗次中心;采取派驻、临村延伸服务、流动巡诊等方式,保障乡村两级医疗卫生服务全覆盖。
(二)完善疾病预防控制体系。健全以市、县疾病预防控制机构和各类专科疾病防治机构为骨干,以医疗机构为依托,以基层医疗卫生机构为网底,加强社会单元的协同联动,健全防治结合、全社会协同的疾病预防控制体系。完善各级疾控机构基础设施,建设广西区内一流的市级疾病预防控制中心,建立多点触发的玉林市突发公共卫生事件应急处置大数据信息平台,落实市、县级达标实验室建设以及移动检测车配备,推进各乡镇卫生院(社区卫生服务中心)100%完成数字化预防接种门诊建设。
(三)打造中医药服务“玉林名片”。健全中医医疗服务体系,积极争创区域中医医疗中心,全面推进二级中医医院标准化建设,推进县域中医类医院基础设施提档升级,鼓励社会办医疗机构及康复、护理等机构建设,鼓励有资质的中医专业技术人员特别是名老中医开办中医诊所。发挥“中国南方药都”品牌效应,加快推进中医药科研和创新,促进玉林市中医医院、玉林市中西医结合骨科医院中药壮瑶药制剂中心提档升级。推动中医药与养老融合发展,支持中医医疗机构和社区卫生服务中心及乡镇卫生院适当划出一定的区域,谋划拓展养老、护理、安宁疗护等相关服务。不断扩大中国(玉林)中医药博览会影响力,实施中医药文化传播行动,到2025年,公民中医药健康文化素养水平提高到25%以上。

三、住房服务
(一)推动房地产市场健康发展。坚持房住不炒定位和稳地价、稳房价、稳预期的主基调,综合运用金融、土地、财税、投资、立法、市场监管等手段,推进房地产健康发展,全面提升房地产产品品质,引导房地产业和旅游、医疗、健康、文化、教育、商业等融合发展。建立住房监测信息平台,加强监控与掌握房地产项目动态,精准分析房地产供需平衡关联因素,优化城镇房地产发展空间格局,确保房地产供应和需求平衡。
(二)健全完善保障性住房体系。加快建立符合玉林市发展情况的多主体供给、多渠道保障、租购并举的住房制度,在国家住房保障体系基本制度框架下,加快完善玉林市以公租房、保障性租赁住房和共有产权住房为主体的住房保障体系,保障不同群体的住房需求,形成多层次、全覆盖、可持续的住房保障体系。推进住房保障货币化改革,支持通过市场租赁商品住房等方式解决住房困难问题。优化审核程序,提高审核效率,健全完善保障性住房供应分配和使用管理机制,加快保障性住房供给标准化和规范化。
(三)加快培育和发展住房租赁市场。推动住房租赁供给侧改革,引进住房租赁新平台、新模式、新业态,激活玉林市住房租赁市场。丰富住房租赁市场供给,鼓励把投资性住房转变为租赁住房供应,鼓励房地产开发企业开展住房租赁业务,支持产业园区配套建设和“商改租”“工改租”等非住宅改建等方式供应保障性租赁住房,建立开发与租赁一体化运作模式。加快建设住房租赁信息服务与监管平台,推进部门间信息共享。推进提取住房公积金支付房租政策,简化办理手续。逐步推进租购住房在享受公共服务上具有同等权利。
四、教育培训
(一)促进产教融合发展。发展高质量职业教育,促进职业教育服务与玉林市经济社会发展深度融合,推动职业教育与产业、职教园区与产业园区融合联动发展,打造一批融合人才培养、科学研究、技术创新、企业服务、学生创业等功能于一体的示范性人才培养实体。建好玉林职业技术学院,改善职业院校办学条件,健全专业设置与产业结构相适应的动态调整机制,发展“订单式”职业教育。发挥玉林劳动力资源丰富的优势,培养大批“玉林工匠”,争创国家级产教融合试点城市。
(二)发展社会化职业培训。积极开展新型职业农民技术培训,多形式开展现代种植、生态养殖实用技术与政策、高素质农民创业指导等方面培训活动,助力乡村振兴。积极落实面向自主就业退役士兵开展适应性培训、就业创业技能培训,做好提升学历服务。开展高校毕业生技能培训,定期举办 SYB创业培训班,提升毕业生创业能力;围绕玉林市重点产业急需紧缺人才,推行项目制职业技能培训,将培训内容与岗位需求精准匹配,提升高校毕业生职业素养、就业能力和岗位技能。加强其他就业重点群体技能提升培训,面向新生代农民工、城乡未继续升学初高中毕业生、下岗失业人员、就业困难人员(含残疾人)、城镇困难群众,围绕玉林市用工需求、紧缺职位和玉林传统优势产业,大力开展酒店餐饮、家政、养老、托幼、保安、电商、汽修、电工、妇女手工、婴幼儿(0—3岁)照护、通信信息、物流快递、优势特色农业、大健康产业、旅游服务、传统手工工艺制作、地方特色美食等就业技能培训。
(三)广泛开展城乡社区教育。引入行业组织等参与开展社区教育项目,为社区居民提供人文艺术、科学技术、幼儿教育、体育教育、养老保健、生活休闲等方面的教育服务。
(四)创新教育培训形式。以互联网和数字化赋能教育培训,提升教育培训服务能力。重点发展智慧教育,建立完善开放式教育云服务平台,支持“互联网+培训服务新业态。教育”企业发展,积极发展教育

五、养老托育
(一)扩大养老托育服务供给。加快推进玉林市社会福利院等“1521”养老服务示范工程项目建设,支持一批乡镇敬老院进行提升改造,高质量打造设施配套完善、服务优良的城乡养老服务网络。按照每百户不低于15平方米的标准,补齐社区养老服务设施短板。健全三孩生育普惠服务,推动有条件的幼儿园利用现有资源开设托班,招收2—3岁幼儿,优先支持开设托班的新建和改扩建幼儿园项目,鼓励公办和民办幼儿园提供普惠性托班资源。大力推进各县(市、区)建成婴幼儿照护服务指导中心,开展托育、育儿指导和养护培训等服务。加快推进玉林市桂南益寿园等普惠养老服务项目建设,支持儿童福利机构建设普惠性托育设施,鼓励大型企事业单位开设普惠性托育机构。
(二)提升养老托育服务质量。加强老年人服务与管理、幼儿保育等方面的岗位技能培训,不断提高养老护理员、保育员等养老托育服务从业人员职业素质和服务能力。持续开展养老服务机构等级评定工作,扩大等级养老机构数量。深入开展“医养结合”工作,鼓励养老机构通过内设医疗机构或者与医疗卫生机构签订医养结合服务协议的途径开展医养结合工作,推动符合定点条件的养老机构内设医疗机构纳入医保定点协议管理范围,支持医疗机构设立养老机构。严格按照托育机构设置标准和管理规范要求推进幼儿园拓展托育点建设,设立托班,推动建成一批托幼一体服务的标准化托育机构。

六、家政服务
(一)提高家政供需对接。实施“雨露计划”,建立面向困难学生、失业人员、贫困劳动力等人群的免费家政培养培训机制。鼓励职业院校(含技工院校)开设家政服务专业,培养具有“学历证书+职业技能等级证书”的高级家政人才。推动家政进社区,落实家政企业在社区设置服务网点,并在租赁、水电等费用给予优惠。推动家政与电商、干洗、再生资源回收、物业、餐饮、酒店等融合发展,建立“家政服务超市”,加快开展在线预约、上门服务、便捷支付等一站式服务。
(二)推动家政服务升级。建设玉林家政服务标准,积极推进家政企业、家政服务标准化建设。培育扶持玉林家政行业协会,推动行业自律,明确家政服务项目清单、服务项目价格。建立家政服务信用记录体系和家政服务人员跟踪评价体系,逐步实现家政信用记录“可追溯、可查询、可评价”。深入开展家政服务提质扩容“领跑者”行动,培育1—2家玉林本土家政龙头企业,形成知名品牌,鼓励品牌企业连锁化、跨区域发展。大力推进线上线下结合等家政服务新业态,推广“微生活”“云社区”等“领跑者”行动新兴服务模式。

七、物业管理
(一)培育物业服务市场。进一步改革机关、事业单位、国有企业用房自我使用、自我服务的管理模式,积极推进后勤管理服务社会化、市场化,加快服务市场从住宅区物业服务向办公楼、工业企业、医院、学校、市政设施、城市综合体等多种物业服务延伸拓展。坚持政府主导,推进老旧住宅小区综合整治改造;对改造后的老旧住宅小区,引入市场化的物业管理服务或提供基本物业管理服务。
(二)促进物业管理行业转型升级。鼓励物业服务企业在传统的保洁、绿化、安保和设施设备维护保养之外,拓展信息咨询、房屋中介、家政服务、电子商务、居家养老、公共食堂等领域,满足业主需求,提高盈利能力。鼓励物业服务企业运用互联网、物联网、大数据、云计算等先进网络信息技术,进行“智慧物业”建设,提升服务质量,提高业主满意度和信任度。
(三)规范物业服务市场。健全物业服务市场准入机制,加强对物业服务企业的监管。大力开展物业服务质量评价,通过典型示范、劣质淘汰机制引导企业提升服务水平、规范服务行为。构建人民调解、行政调解、司法调解相互衔接的物业服务纠纷调解工作新模式,建立市、县、街道、社区四级物业投诉受理制度和物业服务纠纷快速处理调解组织体系,着力解决物业服务纠纷问题。
八、废旧物资回收利用服务
(一)完善废旧物资回收体系。以玉州区、北流市、博白县等为重点,开展废旧物资循环利用体系示范建设,统筹布局城市废旧物资回收交投点、中转站、分拣中心建设。在社区、商超、学校、办公场所等设置回收交投点,合理布局中转站,建设具备精细分类、预处理等功能的分拣中心,配备粉碎、压缩、打包等机械化设备。加强城镇生活垃圾分类和处理设施建设,实施城镇生活垃圾分类基础设施补短板行动,合理布局、规范建设“投放点、中转站、分拣中心”三级回收体系。以村镇为单位,加强区域废旧农药瓶、废旧灌溉器材、废旧渔网、废旧农机具等农用废旧物资回收体系建设。
(二)实施废旧物资循环利用工程。依托玉林龙潭进口再生资源加工利用园区国家“城市矿产”示范基地,推进废钢铁、废铝、废塑料、废轮胎等城市废弃物分类利用和集中处置。规划建设玉林市环保静脉产业园,实现玉林市生活垃圾、餐厨垃圾、厨余垃圾、市政污泥、粪便、医疗废弃物、危险废物、废旧汽车及电子垃圾、废旧轮胎处理等的无害化、资源化、减量化分类处理处置。引进、扶持和发展建筑垃圾综合利用项目,加快建筑垃圾资源化利用新工艺、新装备的开发、应用与集成,推动建筑垃圾再生产品规模化、高效化、产业化应用。
(三)实施农业废弃物循环利用工程。多渠道推广秸秆肥料化、能源化、原料化、饲料化和基料化利用。构建“种植业—秸秆—畜禽养殖—粪便—沼肥还田、养殖业—畜禽粪便—沼渣/沼液—种植业”等循环利用模式。鼓励利用次小薪材、林业“三剩物”生产复合板材、栽培食用菌。

第五章 以融合促发展,深入推动服务业融合创新
全方位多元化推进服务业与工农业、服务业内部双向融合发展,催生新模式、新业态,打造新平台,提高产业数字化、智慧化水平,加快形成产业新的经济增长点,促进产业提质升级。
第一节 全力推进先进制造业和现代服务业深度融合发展
1.实施服务型制造行动计划。结合区域资源禀赋和行业竞争优势,培育一批制造业服务化示范企业,建设一批制造业服务化示范项目。通过创新优化生产组织形式、运营管理方式和商业发展模式,鼓励企业开展需求驱动、柔性制造、供应链协同等个性化定制,支持企业发展设备预测性维护、装备能效优化、产品衍生服务等服务型制造,不断增加服务要素在投入和产出中的比重,从以加工组装为主向“制造+服务”转型,从单纯出售产品向出售“产品+服务”转变,延伸和提升价值链,抢占价值链中、高端。以创新设计为桥梁,支持制造业企业开展工业设计、系统集成、全生命周期管理、供应链管理等服务,开展众创、众包、众设等模式的应用推广,促进服务型制造发展。推动服务型制造向专业化、协同化、智能化方向发展,形成经济新增长点,打造玉林现代服务业发展新优势。
2.推进信息化和工业化融合发展。推进工业互联网建设与应用,推动重点园区、大中型制造企业的5G、物联网、工业互联网等通信网络基础设施建设,打造人、机、物全面互通的工业互联网基础设施;推进“星火·链网”骨干节点(广西玉林)建设,打造基于区块链技术的工业互联网新模式、新业态;加快推进工业互联网玉柴内网网络标杆试点、玉柴工业园物联网综合管理平台项目、广西日用陶瓷工业互联网平台等项目建设,完善工业互联网网络、平台、安全三大功能体系;加强与阿里云、华为云、腾讯云、京东云等云服务商对接合作,推动中小企业业务系统向平台迁移。推动数字技术与实体经济融合发展,大力推进数字广西建设标杆引领重点示范项目(企业、平台)、国家智能制造标杆的企业、广西智能工厂示范企业、广西数字化车间申报认定工作,支持企业开展研发设计、经营管理、生产加工、物流售后等核心业务环节数字化转型;引导传统产业在原料管理、生产设备、制造流程、销售服务等环节进行智能化升级改造,创建一批示范引领作用强、综合效益显著的智能工厂(数字化车间),探索形成一批成效明显、可复制、可推广的智能制造新模式。
3.推动先进制造业和现代服务业深度融合。以玉柴国家第一批先进制造业和现代服务业融合发展试点建设为引擎,带动“两业”融合工作深入推进。围绕产业链、重点产业园区、特定环节,推动制造业数字化赋能、智慧化升级。提升纺织服装、日用陶瓷等消费品工业与文化创意产业融合发展,增强产品特色文化元素和时尚感,提升产品档次。依托西部陆海新通道等国家战略,以及玉林国际陆港、玉林临空物流园等项目,加快制造业和智慧物流融合,提高制造业物流、跨境物流对制造业的支撑作用。促进中医药产业与大健康产业融合,将中医药制造纳入大健康产业链全过程,加快中医药与健康产业互动发展,打造“高端中医药+康养”综合体。加大金融业、节能环保服务、检验检测和人力资源服务与先进制造业的融合深度,提高支持力度,形成产业融合发展的良好态势。
第二节 积极推动现代服务业与农业融合发展
1.加快发展融合新业态。聚集资源要素,促进农业与文化、旅游、教育、康养、餐饮等深度融合,催生创意农业、体验农业、教育农园、农业科普、民宿服务、康养农业新业态;畅通城乡人才、土地、资金、产业等要素的双向流动渠道,激活农村资源要素,鼓励乡村共享经济发展,形成主体多元化、业态多样化、设施现代化、服务规范化和发展集聚化的发展态势。大力发展农村电子商务,举办农村电商培训,推动农商互联,完善农村物流配送及综合服务网络,鼓励在线农业、直播农业、抖音农业等新模式。
2.提升农业数字化发展水平。加快建设信息网络基础设施,提高物联网、大数据等技术在农业生产领域的覆盖水平,增强固移融合、宽窄结合的物联接入能力,为发展“精准农业”提供支撑。推广适合现代机械化农业生产的传感器、采集器、控制器等信息设备,有序推动农林牧渔业基础设施和生产装备智能化改造,提高农机装备信息收集、智能决策和精准作业能力。推进“三农”综合信息服务,创新发展智慧农业,提升农业生产、加工、销售、物流等各环节数字化水平。
3.强化公共服务。发展农业生产性服务业,破解农村青壮劳动力结构性短缺的困局,探索以农业生产托管为主的社会化服务模式,将农业生产中的耕、种、防、收等全部或部分作业环节委托给社会化专业服务组织完成,促进小农户和现代农业发展有机衔接。发展农村生活性服务业,充分利用农村现有服务资源、服务设施,加快各类服务载体的建设,着力完善县、镇、村服务网络和设施,拓展服务领域,丰富服务内容,提高服务质量,全方位满足农民服务需求。
第三节 着力加快服务业内部融合创新
1.支持服务业多业态融合发展。促进服务业内部细分行业融合,推动生产要素优化配置和服务系统集成,创新服务供给,拓展增值空间。支持服务企业拓展经营领域,加快业态和模式创新,构建产业生态圈。顺应消费升级和产业升级趋势,促进“物流+”“互联网+”“旅游+”“电子商务+”“文化+”“养老+”等跨界融合发展,统筹推进不同服务行业融合发展的行动计划,支持各类不同的服务行业相互渗透,逐步消除行业间壁垒,实现行业之间相辅相成,促进全市服务业多业态融合发展。
2.培育服务业融合发展新载体。发挥企业引领作用,充分利用平台型、枢纽型的服务企业,带动创新创业和小微企业的发展,共建“平台+模块”产业集群。建立产业融合联盟,培育系统解决方案提供商,推动优势企业跨地区、跨行业、跨所有制整合经营,发展一批具有综合服务功能的大型企业集团或产业联盟,搭建联盟成员与政府主管部门、企业的互动交流平台,推进跨领域的合作交流与协同创新,增进联盟会员合作,对服务业产业创新方向和关键问题进行研讨。
3.加强融合的要素集聚和机制创新。集成各方有效资源,打造一批主业突出、集聚效应明显、具有区域影响力的服务业融合发展集聚区。完善服务业产品市场、要素市场、技术市场和资本市场,加强产业服务平台、公共技术平台的建设。加强机制创新,深化服务业体制改革,支持企业跨地区、跨行业、跨所有制经营,培育壮大实力雄厚、竞争力强的服务业龙头企业,提升产业融合规模化水平。扶持中小微型服务业企业做专做强,使其成为创新创业和融合发展的重要主体。
4.加快发展现代绿色服务业。围绕实现碳达峰碳中和目标,加快发展绿色服务业。积极发展绿色旅游业,加大绿色旅游产品开发与供给,推动景区开展节水节电,建设绿色低碳旅游设施,鼓励旅游景区使用可再生能源和清洁能源交通工具。加快发展绿色物流业,推广绿色低碳运输工具、绿色物流包装技术、环保托盘以及相关的循环共用技术。促进住宿业、餐饮业绿色发展,建立节约长效机制,推广使用节能环保技术和产品,倡导不主动提供一次性用品。
第六章 以企业为主体,激活现代服务业内生动力
突出市场导向,强化企业发展主体地位,不断引进、培育、扶持服务业企业,加快塑造支撑服务业高质量发展的平台载体,推进服务业集聚区高端化、创新化、特色化发展,加快高端要素集中集聚,激活服务业内生动力。
第一节 加大服务业企业引培力度
1.加强服务业龙头企业引育。实施大企业大集团培育计划,在商贸流通、现代物流、文化旅游、金融服务等重点行业和关键领域,引进和培育一批拥有自主知识产权、品牌效应显著、主业突出、核心竞争力强、带动作用明显的大型服务业企业。鼓励现代服务业龙头企业、国内上市企业在玉林设立公司总部、地区总部、分支机构。加强重大产业集聚区和产业园区的规划和建设,提升园区承载力,增强对龙头企业的吸引力。推进落实现代服务业龙头企业培育工程,培育一批市级现代服务业高质量发展龙头企业。实施企业上市培育计划,支持符合条件的现代服务业企业利用多层次资本市场改制上市融资。
2.提高服务业中小企业发展水平。积极促进服务业企业“小升规”“下转上”“个转企”,建立民营企业培育库,分类挖掘一批具有核心竞争优势、高成长性的中小企业,建立跨部门、跨平台的联合服务和动态监测机制,并进行重点扶持。加强服务业规上企业动态监测和管理,针对重点领域和重点企业建立“一对一”服务机制,加强企业成长全周期综合服务。重点培育本土民营企业,有序开放公共服务领域和资源垄断市场,保障民营企业与非民营企业公平竞争。着力推动中小企业增能升级,支持企业依托关键核心技术、数据资源等独特优势在细分领域成长为领军企业。加快培育一批资产规模大、经济效益好、管理水平高、核心竞争力强的优质服务业企业,成为带动行业发展的“领头雁”。
3.引导服务业企业提质增效。提升服务业企业创新能力,大力弘扬企业家精神,引导企业跨界融合创新、核心技术创新、业态模式和服务创新,鼓励企业创造新需求、新市场。引导服务业企业提高经营管理现代化水平,鼓励企业依托专业服务机构,构建现代化治理模式,加快数字化转型、加强技术、产品和服务创新,提高品牌塑造、渠道拓展、市场营销、人才培养和投资融资等综合能力。优化环保服务产业布局,培育环保服务产业主体,提质增效环保服务业,打造具有地方特色的环保服务产业基地,健全生态产品价值实现机制,打通“绿水青山”转化为“金山银山”的路径。
第二节 建设服务业高能级载体
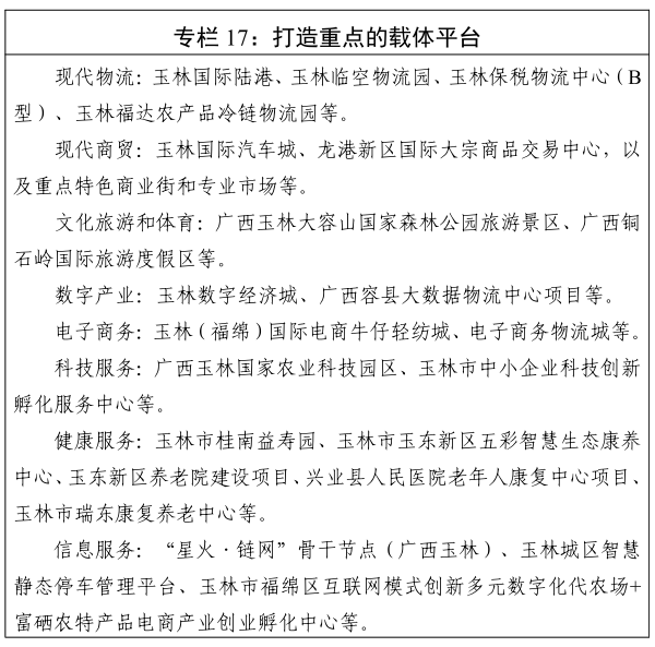
1.构建高能级服务业载体平台。围绕全市现代服务业发展重大需求,打造一批具有较强影响力、标志性的现代服务业重点载体平台。支持在现代物流、现代商贸、商务服务、大数据、新材料、新能源、中医药(香料)等产业领域,建设一批国家级、自治区级专业化服务经济平台,为现代服务业发展提供有效支撑。加快推进玉林数字经济城、中国—东盟(玉林)中药材交易市场、玉林国际香料交易中心暨玉林福达农产品冷链物流园等载体平台建设,积极推进玉林国际陆港、玉林(福绵)生态纺织服装产业园、玉林保税物流中心(B型)、大湾区中医药物流配送中心建设。

2.推动重大项目加快落地。实施重大项目带动工程,加大现代服务业重大项目投资力度,重点推动现代物流、现代商贸、文化旅游和体育、数字产业、电子商务、信息服务、科技服务、健康服务等领域的重大项目建设。建立健全市领导联系项目制、督查督办制、考核奖励制等机制,对重点项目实行分级分类管理。实施投资项目审批代办制,指导、帮助和跟踪项目审批,加快缩短项目报批总用时。
第三节 打造高品质服务业集聚区
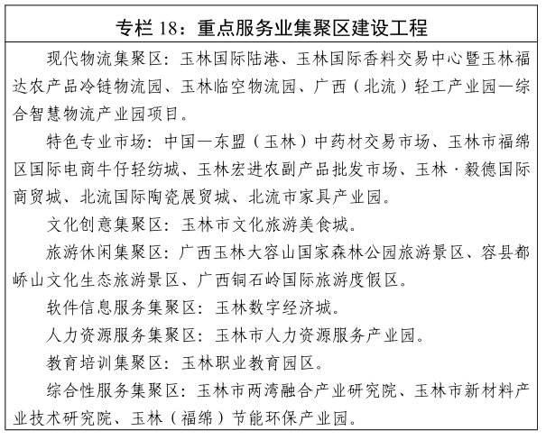
1.加快推进重点服务业集聚区建设。实施重点服务业集聚区建设工程,分类推进服务业集聚区提档升级。大力推动自治区级现代服务业集聚示范区创建,坚持高端化、融合化、创新化发展,加强重大项目布局、高端资源导入、高端人才引进,着力形成一批具有独特优势和影响力的服务业集聚区。提升集聚区产业承载和服务能力,鼓励创新运营管理模式,支持以现代物流、特色专业市场、文化创意、旅游休闲、健康养老等集聚区为重点,高水平高标准规划建设一批现代服务业集聚区,提升现代服务业集聚区发展能级。
2.加速推动服务业集聚区提档升级。持续抓好服务业集聚区“等级创建”,优化服务业集聚区考核导向,进一步优化考评体系,促进集聚区提质增效、创新发展。加大对强链补链企业的招引,不断做大做强企业链条,提升整体竞争力。把握互联网和大数据发展机遇,加快搭建线上平台,利用线上平台加强对上下游产业的双向带动和统筹整合,推动大市场、大流通建设,促进线上线下融合发展,加速形成产业集聚优势。
3.分类引导服务业集聚区特色发展。立足区位、产业和资源优势,推进同类型服务业企业在空间的相对集中,发挥产业集聚的规模效应、溢出效应,强化产业链配套协作与专业分工,提升公共服务能力,形成配置合理、功能清晰、相对集中的服务业集聚形态和集约发展模式。聚焦重点领域,按照“空间集中、产业集聚、资源集合、服务集成”的要求,出台专项政策引导集聚区发展,加强空间指引,明确发展重点,增强服务业集聚区综合竞争力,形成地域特色突出、发展优势明显、集聚能力强的服务业集聚发展新格局。

第七章 以质量强实力,推进服务业品牌和质量建设
强化服务业品牌培育意识,促进玉林市已有服务业品牌价值提升,加强服务品牌和企业名牌的培育打造,扩大玉林服务业品牌区域影响力,提升玉林服务业质量水平,完善质量管理体系,形成一批知晓度广、信誉度高的服务品牌,全面提升现代服务业发展层次和水平。
第一节 加强服务业品牌建设
1.打造服务行业品牌。发挥玉林养生养老服务、托育服务、家政服务的基础优势,推动在养老、育幼、家政等领域培育若干特色鲜明的服务品牌,在全区范围内加强品牌输出。发展现代物流、科技服务、商务服务等生产性服务业品牌,加强培育数字产业、电子商务、人力资源等服务业品牌,建设具有玉林人文、地域特色的区域性知名品牌,形成一批在广西乃至全国有影响力的服务品牌,全面提升玉林服务业品牌的认知度和影响力。
2.培育服务品牌企业。开展生活性服务业品牌建设,以养老、育幼、家政等社区服务为重点,培育一批诚信经营、优质服务的示范性企业。推进现代服务产业深度融合,鼓励新业态新模式创新,提质专业化服务供给,培育一批美誉度高、竞争力强、具有自主知识产权的知名服务企业。引导中小服务企业品牌孵化,鼓励行业协会或企业注册地理标志、商标、品牌等。引导服务业企业树立品牌意识,运用品牌培育的标准,健全品牌运营管理体系。
3.提升服务品牌影响。通过打造—培育—品牌—输出路径,积极培育服务业领域的自治区级名牌产品、中国驰名商标。加大现代物流、健康养老、电子商务、会展服务等领域服务品牌的培育扶持力度。发挥品牌带动作用,支持行业协会、第三方机构开展服务品牌培育和塑造工作,树立行业标杆和服务典范。鼓励以标准化、规模化等方式推动玉林服务业品牌输出,提升品牌影响力。建立玉林地方品牌评比认定机制,制定科学完善的品牌评价标准,组织开展玉林地方品牌评比认定活动,调动企业进行品牌经营的积极性,形成地方品牌目录。
4.加强品牌保护力度。在玉林地方品牌目录初步建成的基础上,积极推动玉林特色产品的驰名商标、地理标志、涉外商标、老字号注册商标等有关申请、认定工作。扩大玉林特色产品的地理标志产品、供港供澳产品等有关认证工作。以驰名商标、地理标志商标、涉外商标、老字号注册商标为重点,加大商标行政保护力度。充分运用驰名商标保护手段加大对知名品牌合法权益的保护,引导企业通过诚实守信和公平竞争做大做强。严厉打击网络商标侵权假冒违法行为,推进线上线下一体化监管。加强商标监管执法工作,推动商标行政执法信息共享平台的有效应用,定期发布商标侵权假冒典型案例,推进统一市场监管框架下的知识产权综合管理执法。

第二节 提升服务业质量水平
1.提升服务业标准化水平。加快重点领域服务标准实施,围绕现代物流、现代商贸、会展服务等全市服务业优势领域,加快制定一批服务标准,形成一批玉林地方标准,建设一批服务业标准化试点项目。支持在养老、育幼、家政、物业服务等领域开展服务业标准化试点。鼓励服务企业参与国家或自治区级服务业标准制订。鼓励建立行业级标准化技术委员会,开展本领域标准体系研制、标准化人才培养等工作。
2.提升服务业质量水平。围绕现代物流、现代商贸、会展服务等优势特色服务业领域,提升重点行业服务质量,推进服务业品牌化、标准化、规范化发展,加快培育重点服务业品牌,争取一批品牌跻身全国全区知名品牌行列。健全服务业人才培养体系,统筹利用高校院所、社会培训机构和企业等资源,强化创新型、应用型、复合型、技术型服务业人才开发,提升服务业劳动生产率。推动服务企业对标国内国际先进标准,按照先进标准组织生产、开展服务,提升产品品质和服务质量。
第三节 完善服务业质量管理体系
1.完善服务质量管理体系。在现代服务业领域加大力度推广先进质量管理体系和质量管理方法,开展质量管理体系升级行动。加强服务认证技术和规范研究,大力推行高端品质认证,在现代服务业重点领域探索推进服务认证认可活动,鼓励符合条件的企业申报自治区各级政府质量奖。加强服务质量测评指标、模型和方法研究,推进建立服务质量综合评价体系,完善服务质量监测机制。鼓励企业采用国内外先进标准,积极运用新理念和新技术加强服务质量管理。
2.强化现代服务业信用体系建设。加快现代服务业行业质量诚信自律机制建设,引导和推动行业组织制定行业质量诚信守则规范,明确各行业诚信责任和义务。推进服务业信用分级分类监管体系建设,建立覆盖服务业企业及从业人员,包含信贷、纳税、合同履约和服务质量在内的信用信息数据库。深化信用信息应用,加快“信用+联动”重点应用场景建设,加强公共信用产品与市场信用产品整合,满足多层次、专业化的信用服务需求。
第八章 以开放激活力,推动服务业高水平改革开放
强化改革和服务意识,持续深化服务业综合改革,加快融入国内外双循环体系,营造统一、开放、竞争、有序的现代服务业市场环境,奋力推动现代服务业高质量发展。
第一节 深化服务业综合改革
1.主动推进服务业体制机制改革创新。完善对新产业、新业态、新模式的包容审慎监管。持续推进服务业综合改革试点,鼓励县(市、区)围绕服务业体制机制创新开展试点示范。进一步推动工程咨询、规划设计、信息服务、科技服务、检验检测等领域事业单位和国有企业改革,支持事业单位采取国有独资、混合所有制、私营等多种形式转企改制,深化国有企业市场化改革。推动服务业准入机制改革,建立市场准入负面清单动态调整机制、第三方评估机制、市场准入负面清单信息公开机制,提升准入政策透明度和负面清单使用便捷性。构建优势互补、协作配套的现代服务业市场体系,整顿和规范市场秩序,深化流通体制改革,强化消费者权益保护,健全缺陷产品召回制度,深入开展放心消费创建工作。
2.营造更加公平的市场环境。对标先进发达地区和世界银行指标体系,持续优化市场化法治化国际化营商环境。推行统一的市场准入负面清单制度。持续放宽市场准入门槛。提升创新创业、人力资源、基本公共服务配套等服务水平,降低企业合规成本。加快转变政府职能,推进“放管服”改革,优化政府权责清单。健全重大政策事前评估和事后评价制度。深化“证照分离”“照后减证”改革,全面开展工程建设项目审批制度改革。推动政务服务网上办、移动办、异地办、简易办,打造24小时不打烊网上政府,推进高频事项“跨省通办”全覆盖。全面推行“双随机、一公开”监管,强化涉及公共安全和群众健康等重点领域的监管。推进教育、卫生健康、公用事业等民生领域信息公开,健全基层政务公开标准体系。推动政务诚信、商务诚信、社会诚信、司法公信等重点领域制度建设。建立市场主体信用记录,推进公共信用信息共享、行业信用信息系统互联互通。完善守信联合激励和失信联合惩戒机制。强化第三方信用服务机构监管,推动“政府+市场”双轮驱动的征信发展模式。
第二节 推动服务业开放合作
1.加强与东盟及丝路沿线国家合作。做深做实服务领域对外开放,积极主动参与中国—东盟自贸区建设,扩大与东盟经贸合作,从服务“10+1”向服务 RCEP和“一带一路”拓展,实行云上玉博会、药博会、陶博会全年在线、常态化运行。积极推动数字互联互通,利用信息技术改造提升服务投资贸易方式,积极发展跨境电商。转变外贸发展方式,加快培育以技术、品牌和服务为核心竞争力的出口新优势,鼓励自主知识产权、自主品牌和高新技术产品出口。提升利用外资水平,扩大投资贸易合作领域,推动优势产业产品拓展海外市场。依托玉林保税物流中心(B型)、玉林国际陆港等平台建设,发展外贸进出口合作业务。加快建成与东盟各国有机衔接的重要门户,积极创办“中国—东盟博览会(玉林)中医药展”。加强与东盟国家合作,以教育、文化、体育、卫生领域合作为重点,加强与东盟人才培训合作,办好海外华侨华人玉林恳亲大会等各类文化艺术和体育活动,加强与东盟和丝路沿线国家互办文化年、艺术节、文化展等交流。
2.主动融入粤港澳现代服务业产业体系。创新产业合作方式,大力推进“大湾区总部+玉林基地”“大湾区研发+玉林生产”的产业合作方式,积极参与产业分工协作,与大湾区产业进行错位发展、配套发展、协同发展,推动玉林成为粤港澳大湾区产业转移先行区。积极对接大湾区商务服务、流通服务等领域,引进一批大湾区生产性服务业专业机构。推动健康服务、家庭服务等生活性服务业领域向精细化和高品质转变。建设服务大湾区的创新创业平台,重点打造玉林市中小企业科技创新孵化服务中心等“双创”服务平台。引进大湾区大型康养旅游集团,高标准完善景区基础设施建设。
3.加强与北部湾城市的积极联系与交流合作。加强与北海、防城港、钦州等北部湾经济区城市的联系,推动交通建设、产业布局、科技创新、信息共享、生态保护等方面对接融合、优势互补、错位发展,搭建服务业信息对接平台,促进地区间服务业协作更加紧密、社会交流更加深入。依托中医药健康旅游示范园、广西玉林大容山国家森林公园旅游景区、广西铜石岭国际旅游度假区、广西六万大山森林公园等重大旅游项目,联合开发健康养生休闲、文化体验等多类型旅游线路,策划山海融合的旅游精品线路;联合开发节庆会展产品和举办主题会展活动,深化区域合作,扩大玉林服务业影响力。
4.探索与海南自由贸易港的交流合作。发挥玉林海陆空交通网优势,积极探索与海南的交流。推动玉林优势产业积极融入海南自由贸易港,依托玉林市优势旅游资源及人口红利,加强与海南旅游和消费创新合作,策划生态旅游、免税购物等多维度的精品旅游路线,将玉林打造成为海南自由贸易港向内陆延伸发展接续地。
第九章 实施保障措施
第一节 加强组织领导
充分发挥市服务业发展部门联席会议制度作用,强化市服务业发展部门联席会议办公室统筹协调职能,研究制定全市现代服务业发展重大战略和政策,切实解决服务业发展中的重大问题。各县(市、区)健全相应的协调推进机构,构建促进服务业发展的统筹协调机制,加强规划任务分解落实,完善配套政策措施,做好重大事项的研究和协同推进。相关部门加强服务业发展和改革的广泛宣传,营造良好社会环境。激发行业协会、产业联盟、商(协)会等社会组织活力,强化社会组织行业自律、沟通协调等功能,共同推动服务业高质量发展。
第二节 强化规划引领
构建以本规划为引领、专项领域扶持政策和工作方案为支撑的服务业发展规划体系。市级相关服务业行业主管部门结合本部门、本行业实际,及时调整、补充和完善现有专项领域扶持政策。在空间布局、产业体系、融合发展、主体建设等领域,推动主管部门相关专项规划与本规划、国土空间规划等衔接,确保本规划提出的重点任务举措得到有效贯彻落实。各县(市、区)在本规划的指导下,要加强统筹谋划,以产业发展为核心,高起点、高标准编制本地区服务业重点产业和集聚区发展实施方案,明确发展定位、主导产业和重大项目,优化扶持政策。
第三节 加强资金支持
强化服务业发展专项资金引导,创新投资模式,引导金融机构探索适合服务业发展特点的信贷产品和服务,加大对服务业集聚区、重点项目、龙头企业、服务品牌、人才引育等方面的投融资支持。探索设立现代服务业引导基金,扩大有偿资金使用规模,综合运用股权投入、阶段参股、跟进投资、融资担保、可转股债权等方式,支持服务业商业模式创新、业态创新。探索建立“专项资金+引导基金+购买服务”的综合支持体系。
第四节 完善配套政策
贯彻落实国家、自治区出台的各类引导现代服务业发展的政策文件,完善市级服务业重点行业专项政策支持体系。研究制定玉林市促进服务业进一步加快发展的政策意见,不断完善物流、商贸、旅游、电商、金融、科技、文创等领域的专项政策,优化服务业政策环境。围绕本规划涉及的重大问题、重点领域和关键环节,研究制定财政、价格、土地、环保和人才等相关配套政策。完善分层分类实施举措,合理界定现代服务业各领域业态属性,推进精准策略、分类指导。
第五节 加强人才支撑
围绕玉林市服务业战略定位和需求,完善与服务业发展需求相适应的人才流动和引进机制,完善创新人才薪酬、岗位管理制度和社保关系转移接续政策。出台吸引高端服务业人才的政策措施,营造良好的服务人才创业环境。鼓励本地院校设置现代服务业领域相关专业,积极支持校企共建服务业技能人才培训基地。在现代物流、现代商贸、健康服务、金融服务、电子商务、会展服务等服务业领域的各类高端人才中,选拔培养服务业领军人才。推动人才引进和载体建设,支持人才工作站、技术中心、孵化创业中心等建设,为高端人才集聚提供载体。
第六节 强化动态监管
强化目标责任制,制定年度目标计划,按年度将主要目标和重大事项分解落实到具体部门,形成有效的考核管理机制,切实加强考核跟踪管理。充分考虑工作合理化、常态化、责任落实到人等影响因素,制定项目招商、工作能力、服务效率等绩效考核主要的约束性指标,构建科学的考评指标体系。完善统计信息发布制度,全面跟踪现代服务业总体规模、行业结构、空间布局、经济效益等。加强对服务业重点行业、重点区域、重点企业的运行监测,加强企业上规入统指导服务。
附件:玉林市服务业发展“十四五”专项规划重点项目表
文件下载:
关联文件: