| 发文单位:玉林市玉东新区管理委员会 | 成文日期: |
| 标 题:玉东管发〔2025〕1号玉林市玉东新区管理委员会关于印发2025年玉东新区耕地地力保护补贴项目实施方案的通知 | |
| 发文字号:玉东管发〔2025〕1号 | 发布日期:2025年03月25日 |
我要收藏
公共资源调用站点
文章分享
玉东管发〔2025〕1号
玉林市玉东新区管理委员会
关于印发2025年玉东新区耕地地力保护补贴
项目实施方案的通知
茂林镇人民政府,区经济发展局、财政局、农业农村局、征地事务中心,市自然资源局玉东分局:
现将《2025年玉东新区耕地地力保护补贴项目实施方案》印发给你们,请结合实际,认真组织实施。
玉林市玉东新区管理委员会
2025年3月25日
(此件公开发布)
2025年玉东新区耕地地力保护补贴项目实施方案
根据《自治区农业农村厅、自治区财政厅关于做好2025年耕地地力保护补贴项目实施工作的通知》(桂农厅发〔2025〕3号)《玉林市农业农村局、玉林市财政局关于印发〈2025年玉林市耕地地力保护补贴项目实施方案〉的通知》有关要求,为确保按时依规完成我区2025年耕地地力保护补贴资金的发放及绩效等工作,特制订本方案。
一、总体要求
以习近平新时代中国特色社会主义思想为指导,深入贯彻党的二十大和二十届二中、三中全会精神,落实中央和自治区关于耕地保护和粮食安全的部署要求,进一步调动农民保护耕地和种粮抓粮积极性,切实保障国家粮食安全。2025年,耕地地力保护补贴项目继续列入自治区人民政府为民办实事工程项目,补贴对象、范围、依据、标准和补贴资金发放的方式方法等内容,按照《广西壮族自治区农业三项补贴改革方案》(桂财农〔2016〕94号)执行。茂林镇和各有关部门要按照有关文件要求抓紧组织实施,力争2025年6月30日前完成补贴资金的发放工作,确保政策落实到位。
二、责任分工
根据桂财农〔2016〕94号文件明确规定,玉东新区管理委员会对本区域内的耕地地力保护补贴项目实施全面负责,主要负责制定印发年度项目实施工作方案,审批补贴标准和资金分配方案,协调组织核实补贴面积、兑付资金、监督检查及信访等工作。
(一)茂林镇人民政府。负责辖区内补贴面积的申报、核实和张榜公示,信息的审核和录入,以及乡镇补贴工作的培训、总结、汇总上报等工作。
(二)区农业农村局。牵头会商区财政局制定年度补贴项目实施工作方案并报玉东新区管理委员会审批。牵头组织做好农户基础数据采集、审核、汇总、分析,测算补贴标准,向区财政局提供审核后的补贴面积基础数据及资金分配方案等工作。牵头做好补贴项目实施绩效评价、信访受理、总结等工作。配合区财政局开展补贴工作的培训、检查指导等。
(三)区财政局。负责补贴资金的拨付、兑付情况审核、旬报等工作;补贴资金监督管理,严格执行专账管理。牵头开展补贴工作的培训、资金检查等工作。配合区农业农村局制定年度补贴资金分配方案报玉东新区管理委员会审批。配合区农业农村局做好补贴政策绩效考核、信访受理等工作。
(四)区经济发展局、征地事务中心、市自然资源局玉东分局。负责提供非农征用、退耕还林、挖塘养鱼、畜禽养殖、发展林果业、绿化景观建设、设施农业用地等已改变用途的耕地相关数据,配合区农业农村局做好耕地地力保护补贴面积数据的采集、审核工作。
三、重点工作
茂林镇及各有关部门要严格按照实施方案要求,规范补贴面积登记、审核、公示和资金拨付、发放等程序。重点落实好以下工作:
(一)准确把握补贴对象。补贴对象为全区所有拥有耕地承包权的农户,农户已流转给企业、合作社、家庭农场、种植大户等经营主体的耕地,补贴资金仍直接发放给承包耕地的农户(流转合同中有明确约定的除外)。严禁公职人员领取或代领补贴。
(二)明确补贴范围。以农村土地承包确权登记颁证面积为基础,按照严格耕地用途管制有关要求,据实核减不符合补贴条件的面积,暂未完成登记颁证工作的地方以家庭联产承包土地面积为基础;土地承包权确权登记后,以确权登记颁证面积为基础及时更新补贴面积。有下列情况之一的,不纳入补贴范围:
因非农建设、退耕还林、挖塘、畜禽养殖、发展林果业、绿化景观建设、转为设施农业用地等原因已改变用途的耕地,以及占补平衡中“补”的耕地质量未能通过验收确认的耕地,不纳入补贴范围。对于种植一年生草本果品类作物且对耕地质量不造成影响的耕地,可予以补贴;对于种植多年生或木本的果树、茶叶等作物的耕地,不予补贴。对撂荒一年(包含)以上的耕地,不予补贴。
(三)严格奖惩措施。一是大力鼓励和引导农户保护和提高耕地地力。对应用冬种绿肥、秸秆还田、畜禽粪肥还田等技术的耕地,可视情况适当提高这类耕地的亩均补贴标准,最高不超过200元/亩。二是将耕地地力保护补贴与加强环境保护和防止面源污染工作相结合。对违规露天焚烧秸秆,以及违规使用不合格肥料、禁限用农药等投入品,造成因污染农田受到生态环境、农业农村等相关部门处罚的生产者,取消其当年补贴资格。三是必须如实填报补贴面积。对弄虚作假、挤占、截留、挪用和套取补贴资金等违规行为,依法依规进行严肃处理。四是加大失信惩戒力度。建立农户个人诚信记录,对不如实登记补贴面积进而骗取和套取补贴资金等行为记入个人失信记录。对失信者,视情节可取消其当年及今后两年的补贴资格。
(四)县域内统一补贴依据。2025年度应执行统一的补贴面积依据,统一以农村土地承包经营权确权登记面积为补贴依据(个别农户因客观原因未确权的除外)。对因各种原因尚未确权到户的耕地,可仍按上年补贴依据给予登记和补贴。因我区大部分社区已纳入城市规划,全区21个社区完成确权登记的社区只有8个,其他社区因城市规划非农征用面积较多,没有进行确权但实际仍有耕种。2025年耕地地力保护补贴依据统一以原计税耕地面积为基础,以2024年核定的耕地面积为参照,按照最终核实符合补贴条件的面积为标准进行补贴。
(五)规范补贴面积登记。按照地域管理权限,在耕地所属地域登记补贴面积,并录入“广西惠民惠农财政补贴资金‘一卡通’管理系统(网址:59.211.201.147)”(以下简称“一卡通”系统)。在“一卡通”系统补贴登记中,所有核实后的补贴面积应统一登记在“确权登记面积”栏,以便准确汇总统计数据。
(六)落实补贴公示制度。根据桂财农〔2016〕94号文件乡镇人民政府要严格落实补贴发放公示制度要求,茂林镇人民政府负责公示,通过“一卡通”系统生成每个居民小组的农民补贴情况公示表(包括农户姓名、补贴面积、核减面积等内容),加盖茂林镇人民政府公章后,由茂林镇人民政府组织人员在村内公示7天。公示无异议后,通过“一卡通”系统向区级上传所有信息,并通过纸质文件报送区农业农村局和区财政局审核。
(七)严格补贴面积审核。区农业农村局牵头会同区财政局,并邀请市自然资源局玉东分局、区经济发展局等部门参与补贴相关数据审核工作;茂林镇随机抽取1—2个社区,每个社区抽取5—10个农户进行审核。如发现问题,要及时通知茂林镇重新核实、公示,并在系统中进行修改。区级补贴面积大于自然资源部门公布的最新国土变更调查耕地面积的,玉东新区管理委员会要倒查补贴面积情况并书面说明原因。
(八)按程序报审和批复。茂林镇的补贴面积通过审核后,由区农业农村局汇总,统筹以前年度结余资金和2025年耕地地力保护补贴下达资金用于测算全区补贴标准,并会同区财政局制定补贴资金分配方案,联合行文报请玉东新区管理委员会审定。补贴资金分配方案通过玉东新区管理委员会审核后,区农业农村局要会同区财政局对茂林镇的补贴面积和补贴资金拨付申请进行书面批复,同时在“一卡通”系统录入补贴标准,以确保公示内容、审核批复与实际发放情况完全一致。
(九)及时发放补贴资金。区财政局、区农业农村局按照国库集中支付制度的资金拨付程序,将补贴款发放到农户“一卡通”账户。整个发放程序要严而有序、公开透明。
四、保障措施
(一)加强组织领导。耕地地力保护补贴是惠农惠民工程,事关粮食安全和农业可持续发展。玉东新区管理委员会作为耕地地力保护补贴发放工作的责任主体,要统筹安排各职能部门按职责分工开展各项工作,及时审批实施方案和资金分配方案,督促各部门加快工作进度,确保补贴准确按时发放到位。区农业农村局、区财政局要加强配合,相互支持,确保补贴工作平稳推进。
(二)及时开展培训工作。补贴农户信息录入、数据审核、公示管理、补贴发放等工作都必须通过“一卡通”系统进行操作。要及时组织相关业务干部和茂林镇工作人员开展“一卡通”系统的操作培训。“一卡通”系统操作问题,可咨询运维团队,联系电话:0771-5331541、0771-5331548、0771-5331613、0771-5331614。
(三)加强监管和指导。要落实定期检查指导和重点抽查相结合的监督机制,严格核实补贴对象和面积,严禁对不符合补贴条件的耕地给予补贴,一经发现,按照骗取、套取补贴资金行为依法依规严肃处理。区农业农村局会同区财政局按照预算绩效管理规定和补贴资金管理要求,对茂林镇政策实施情况开展绩效评价。绩效评价结果以适当方式进行公布。
(四)加强服务指导。要做好政策宣传和舆论引导工作,通过宣传手册、传单、报纸、广播电视等形式做好政策宣传工作,主动与社会各方特别是基层干部群众进行沟通交流,提高政策知晓度。区、镇要设立并公布补贴政策咨询监督电话,做好受理政策咨询、查证举报事项等工作。对因政策调整造成补贴减少的农户要宣传解释到位,获得农户理解和支持。通过政策宣传,发挥好补贴政策对耕地地力保护的激励作用。
(五)完善档案管理。要收集本辖区实施耕地地力保护补贴项目中形成的有关材料,并按照规范的档案管理要求进行归档保存。归档材料主要包括乡镇人民政府盖章的补贴面积公示的纸质和图片资料(以社区为基本单位),经社区居委会盖章以及具体经办人和核实人签字的各社区分户登记、审核、汇总清册的纸质材料,区、镇两级上报、批复实施方案、补贴面积的正式文件,补贴资金拨付凭证等。
五、材料报送要求
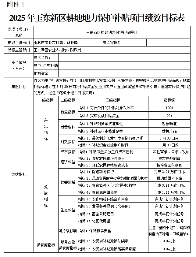
(一)实施方案和绩效目标。区农业农村局会同区财政局制定本区域2025年耕地地力保护补贴项目实施方案和绩效目标(附件1),于2025年3月20日前报送至市农业农村局、财政局备案。
(二)补贴资金发放情况。请区财政局收集、汇总茂林镇的补贴资金发放情况,会同区农业农村局于2025年9月30日前将辖区补贴资金发放书面总结(含附件2)、玉东新区管理委员会审定补贴方案的批复、区级抽查审核等材料一并报送玉林市财政局、农业农村局。
(三)年度总结和项目绩效评价。要及时做好2025年耕地地力保护补贴项目实施工作总结和项目绩效评价工作,区农业农村局、财政局于2025年11月15日前将2025年工作成效总结(含附件2)和项目绩效评价材料同时报送市农业农村局、财政局。
未尽事宜,请与区农业农村局和区财政局联系。区农业农村局联系人:唐一心,联系电话:0775-2829927;电子邮箱:yl2131858@163.com;区财政局联系人:李雪军,联系电话:0775-2306127,电子邮箱:ydxqczj@126.com。
附件:1.2025年玉东新区耕地地力保护补贴项目绩效目标表
2.2025年玉东新区耕地地力保护补贴项目发放统计表


![]()
玉林市玉东新区工委管委办公室 2025年3月25日印发
文件下载:
关联文件: